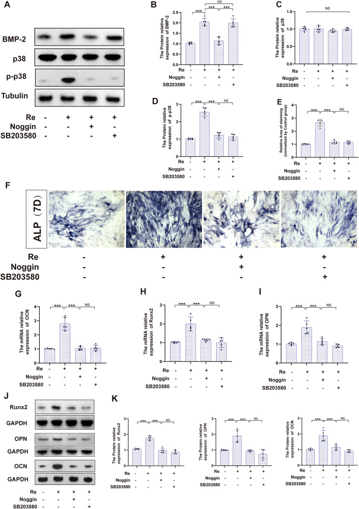
Fig. 5 Ginsenoside Re promotes osteogenic differentiation of MEC3T3-E1 cells through the BMP/p38 pathway in vitro. A-D. Protein expression analysis of BMP2, p38, Phosphorylated p38 with co-treatments of Re (20 μM), BMP2 pathway inhibitor and p38 pathway inhibitor SB203580(100 ng/ml) in MEC3T3-E1 cell line. E-F. Alkaline phosphatase staining results of co-treatment with Re, noggin, and SB203580 in the MEC3T3-E1 cell line. G-I. The mRNA relative expression of OCN, OPN and Runx2 with co-treatments of Re, noggin, and SB203580 in the MEC3T3-E1 cell line. J-K. The protein relative expression of OCN, OPN and Runx2 with co-treatments of Re, noggin, and SB203580 in the MEC3T3-E1 cell line (n = 5). Statistical methods: two-tailed Student's t-test, (∗P < 0.05, ∗∗P < 0.01, ∗∗∗P < 0.001).
                
                    
                        Image
                    
                    
                
                
            
        
        
    
        
            
            
        
        
    
    
    
                
                    
                        Figure Caption
                    
                    
                
                
            
        
        
    
        
            
            
                
                    
                        Acknowledgments
                    
                    
                
                
            
        
        
    
        
            
            
                
                    
                        
This image is the copyrighted work of the attributed author or publisher, and
ZFIN has permission only to display this image to its users.
Additional permissions should be obtained from the applicable author or publisher of the image.
      Full text @ J Ginseng Res
                    
                    
                
            
        
        
    
    
     
        