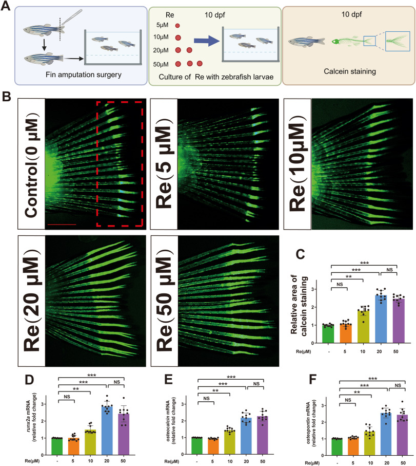
Fig. 2 Ginsenoside Re promotes bone formation ability during fin regeneration in the zebrafish fin amputation surgery model. A. Schematic representation of the assessment of the effect of Ginsenoside Re on tail fin regeneration in the zebrafish tail fin amputation model using calcein staining. B. Results of calcein staining in zebrafish tail amputation model treated with different concentrations of Ginsenoside Re for 10 days. C. Histogram results of calcein staining of zebrafish treatment with Ginsenoside Re at 0–50 μM. D-F. The relative expression of mRNAs for runx2a, osteocalcin and osteopontin in Zebrafish under treatment with various concentrations of Ginsenoside Re. Statistical methods: two-tailed Student's t-test, (∗P < 0.05, ∗∗P < 0.01, ∗∗∗P < 0.001).
                
                    
                        Image
                    
                    
                
                
            
        
        
    
        
            
            
        
        
    
    
    
                
                    
                        Figure Caption
                    
                    
                
                
            
        
        
    
        
            
            
                
                    
                        Acknowledgments
                    
                    
                
                
            
        
        
    
        
            
            
                
                    
                        
This image is the copyrighted work of the attributed author or publisher, and
ZFIN has permission only to display this image to its users.
Additional permissions should be obtained from the applicable author or publisher of the image.
      Full text @ J Ginseng Res
                    
                    
                
            
        
        
    
    
     
        