FIGURE

Fig. 6

ID
ZDB-FIG-250610-61
Publication
Wan et al., 2025 - Sculponeatin A induces mitochondrial dysfunction in non-small cell lung cancer through WWP2-mediated degradation of mitochondrial STAT3
Other Figures
All Figure Page
Back to All Figure Page
Fig. 6

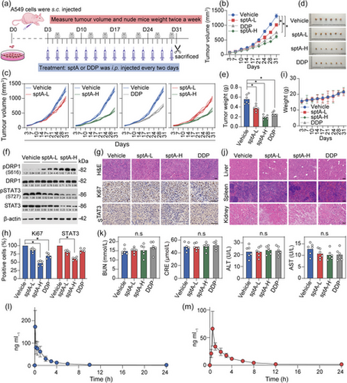
Inhibitory effect of sptA on xenograft tumours and its pharmacokinetic profile. (a) Diagram showing the xenograft tumour model construction. (b, c) Tumour volumes and weights of A549-xenografted nude mice after sptA-L (1.5 mg kg−1), sptA-H (3 mg kg−1) or cisplatin (6 mg kg−1) treatment (n = 6). (d) Images of xenograft tumours (n = 6). (e) Weights of the tumours obtained from the sacrificed mice (n = 6). (f) The expression levels of the indicated proteins in xenograft tumours were analysed using Western blot (n = 5). (g, h) Representative tumour tissues were sectioned and subjected to H&E staining and IHC staining (n = 5). Scale bar = 50 μm. (i) Body weights of the mice (n = 6). (j) The morphology of the liver, spleen and kidney of the mice was assessed with H&E staining (n = 5). (k) ALT, AST, CRE and BUN levels in mouse serum were measured (n = 6). (l) The concentration–time profiles of sptA after i.v. injection (1.5 mg kg−1) in SD rats (n = 5). (m) The concentration–time profiles of sptA after i.g. injection (6 mg kg−1) in SD rats (n = 5). Data shown are means ± SD, with individual values in (e, h, k). *P < 0.05, significantly different as indicated; n.s., not significant.

Expression Data

Expression Detail
Antibody Labeling
Phenotype Data

Phenotype Detail
Acknowledgments
This image is the copyrighted work of the attributed author or publisher, and ZFIN has permission only to display this image to its users. Additional permissions should be obtained from the applicable author or publisher of the image. Full text @ Br. J. Pharmacol.