FIGURE

Fig. 4

ID
ZDB-FIG-250324-25
Publication
Qian et al., 2025 - Toxic effects of prolonged propofol exposure on cardiac development in zebrafish larvae
Other Figures
All Figure Page
Back to All Figure Page
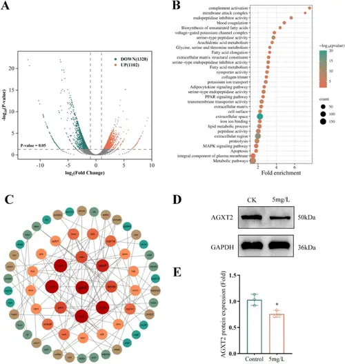
Fig. 4

Transcriptome sequencing and differential gene analysis between 5 mg/L propofol-treated and control groups in zebrafish embryos. (A). The volcano plot highlights genes significantly altered in propofol-treated groups compared to controls (P-values < 0.05, fold change > 2). Cyan and orange indicate down-regulated and up-regulated genes, respectively. (B). GO and KEGG enrichment analysis comparing control and propofol treatment groups. (C). The PPI network of DEGs. The PPI network was displayed by Cytoscape software. The hub genes were chosen based on a higher number of associations with other genes. (D) and (E). The protein expression of the hub gene AGXT2 was confirmed by western blot

Expression Data

Expression Detail
Antibody Labeling
Phenotype Data

Phenotype Detail
Acknowledgments
This image is the copyrighted work of the attributed author or publisher, and ZFIN has permission only to display this image to its users. Additional permissions should be obtained from the applicable author or publisher of the image. Full text @ BMC Anesthesiol