FIGURE

Figure 7

ID
ZDB-FIG-250127-81
Publication
Deng et al., 2025 - Investigating the Effect and Potential Mechanism of Rhamnetin 3-O-α-Rhamnoside on Acute Liver Injury In Vivo and In Vitro
Other Figures
All Figure Page
Back to All Figure Page
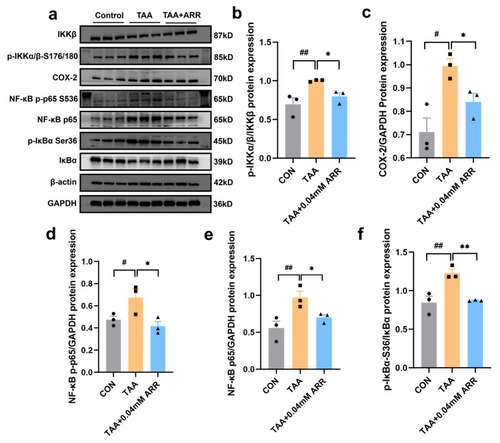
Figure 7

Effects of ARR on TAA-induced activation of IKKβ/NF-κB signaling pathway. (a) Expression levels of IKKβ, p-IKKα/β, COX-2, NF-κB p-p65, NF-κB p65, p-IκBα, IκBα, and GAPDH detected using Western blotting. (b) Expression level of p-IKKα/β/IKKβ. (c) Expression level of COX-2. (d) Expression level of NF-κB p-p65. (e) Expression level of NF-κB p65. (f) Expression level of p-IκBα/IκBα. n = 3. * p < 0.05, ** p < 0.01 vs. control; # p < 0.05, ## p < 0.01 vs. model (mean ± SEM).

Expression Data

Expression Detail
Antibody Labeling
Phenotype Data

Phenotype Detail
Acknowledgments
This image is the copyrighted work of the attributed author or publisher, and ZFIN has permission only to display this image to its users. Additional permissions should be obtained from the applicable author or publisher of the image. Full text @ Pharmaceuticals (Basel)