IMAGE

Figure 7

ID
ZDB-IMAGE-250127-81
Source
Figures for Deng et al., 2025
Image
Figure Caption

Figure 7

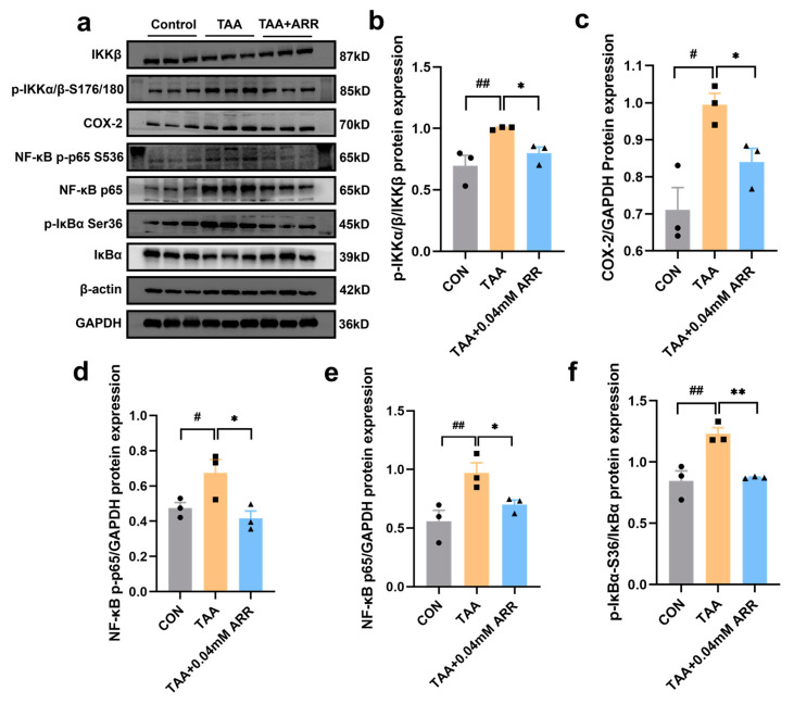
Effects of ARR on TAA-induced activation of IKKβ/NF-κB signaling pathway. (a) Expression levels of IKKβ, p-IKKα/β, COX-2, NF-κB p-p65, NF-κB p65, p-IκBα, IκBα, and GAPDH detected using Western blotting. (b) Expression level of p-IKKα/β/IKKβ. (c) Expression level of COX-2. (d) Expression level of NF-κB p-p65. (e) Expression level of NF-κB p65. (f) Expression level of p-IκBα/IκBα. n = 3. * p < 0.05, ** p < 0.01 vs. control; # p < 0.05, ## p < 0.01 vs. model (mean ± SEM).

Acknowledgments
This image is the copyrighted work of the attributed author or publisher, and ZFIN has permission only to display this image to its users. Additional permissions should be obtained from the applicable author or publisher of the image. Full text @ Pharmaceuticals (Basel)