FIGURE SUMMARY
Title

Semisynthetic aurones inhibit tubulin polymerization at the colchicine-binding site and repress PC-3 tumor xenografts in nude mice and myc-induced T-ALL in zebrafish

Authors
Xie, Y., Kril, L.M., Yu, T., Zhang, W., Frasinyuk, M.S., Bondarenko, S.P., Kondratyuk, K.M., Hausman, E., Martin, Z.M., Wyrebek, P.P., Liu, X., Deaciuc, A., Dwoskin, L.P., Chen, J., Zhu, H., Zhan, C.G., Sviripa, V.M., Blackburn, J., Watt, D.S., Liu, C.
Source
Full text @ Sci. Rep.

(A) Dose responses of aurones 5a and 5b in PC-3 cell proliferation inhibition assay. (B) Effect of aurone 5a on PC-3 tumor xenografts in nude mice (n = 5) at 10 mg/kg/day. (C) Effect on aurone 5a on body weights of the treated mice: *P < 0.05, t-test. (D) H&E analysis of tumor sections. (E). Apoptosis analysis by TUNEL assay. (F). IHC analysis of angiogenesis marker, VEGF-A.

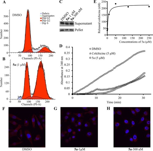
(A,B) Aurone 5a induced cell cycle arrest. (C) Aurone 5a decreased tubulin polymerization. (D) Aurone 5a (5 µM) and colchicine (5 µM) inhibited tubulin polymerization in vitro in a similar fashion. (E) Competitive tubulin binding assay with colchicine in the presence of increasing concentrations of aurones 5a. (FH) Aurone 5a treatment (6 h) inhibited microtubule structures and caused cell morphology change in PC-3 cells as shown in panels F, DMSO; G, 5a (1 µM); H, 5a (300 nM). Red immunofluorescence: α-tubulin; blue: DAPI.

Aurones 5a and 5b inhibited myc-induce T-ALL in a zebrafish model. (A,D) Treatment of GFP-labeled thymic lymphoma cells with DMSO alone at day 0 and day 5, respectively. (B,E) Treatment of GFP-labeled thymic lymphoma cells with aurone 5a in DMSO at day 0 and day 5, respectively. (C,F) Treatment of GFP-labeled thymic lymphoma cells with aurone 5b at day 0 and day 5, respectively. (G) Percent change in fluorescence (i.e., number of GFP-labeled thymic lymphoma cells) as a function of time from administration of DMSO alone to the administration of aurone 5b in each zebrafish (n = 8).

Acknowledgments
This image is the copyrighted work of the attributed author or publisher, and ZFIN has permission only to display this image to its users. Additional permissions should be obtained from the applicable author or publisher of the image. Full text @ Sci. Rep.