IMAGE

Figure 3

ID
ZDB-IMAGE-190723-1375
Source
Figures for Xie et al., 2019
Image
Figure Caption

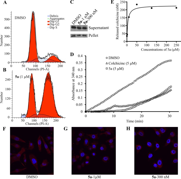
Figure 3

(A,B) Aurone 5a induced cell cycle arrest. (C) Aurone 5a decreased tubulin polymerization. (D) Aurone 5a (5 µM) and colchicine (5 µM) inhibited tubulin polymerization in vitro in a similar fashion. (E) Competitive tubulin binding assay with colchicine in the presence of increasing concentrations of aurones 5a. (FH) Aurone 5a treatment (6 h) inhibited microtubule structures and caused cell morphology change in PC-3 cells as shown in panels F, DMSO; G, 5a (1 µM); H, 5a (300 nM). Red immunofluorescence: α-tubulin; blue: DAPI.

Acknowledgments
This image is the copyrighted work of the attributed author or publisher, and ZFIN has permission only to display this image to its users. Additional permissions should be obtained from the applicable author or publisher of the image. Full text @ Sci. Rep.