Image
Figure Caption

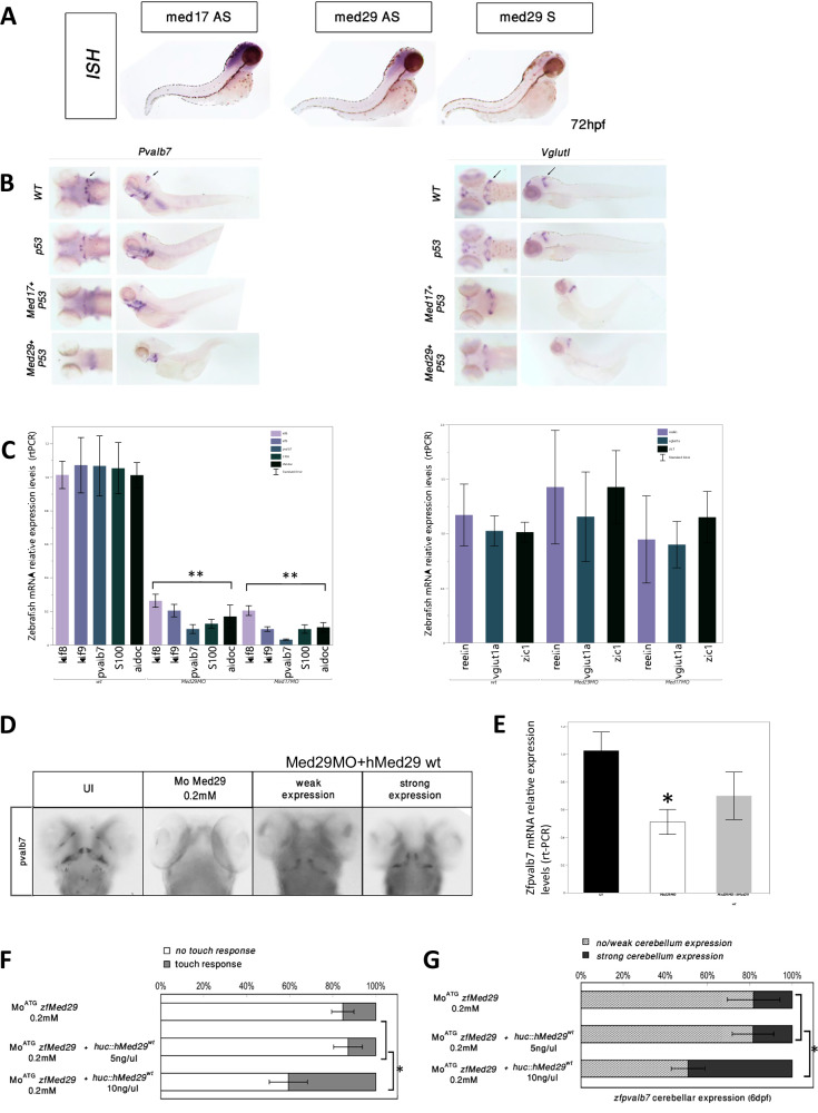
Fig. 2 Zebrafish knockdown modeling and rescue.

A In situ hybridization using antibodies for MED17 and MED29 in a zebrafish embryo model, demonstrating restricted brain expression pattern for both. AS – antisense, S – sense. B Immunohistochemistry staining of the zebrafish MED17, MED29, and P53 morphants using PValb7 antibodies directed at the GABAergic Purkinje cerebellar cells and Vglut1a antibodies directed at the Glutamatergic Granule cerebellar cells. Left panels – coronal sections, right panels – sagittal sections. WT – wild type. The arrows signify the location of the midbrain-hindbrain boundary (MHB) from which the cerebellar structures develop. MED17 and MED29 Morphants exhibit prominent reduced staining of GABAergic Purkinje neurons, but a much lesser reduction in staining of glutamatergic granule neurons. C Quantitative analysis of the relative expression GABAergic Purkinje cerebellar cells (on the left) and Glutamatergic Granule cerebellar cells (on the right) in the wt, and MED29 and MED17 morphants, by measuring mRNA levels of prototypical genes by rtPCR. A significant reduction of the expression of genes typical to Purkinje cells is seen in both MED29 and MED17 morphants, however, there is no reduction in the expression of genes typical to Granules cells. D Examples of immunohistochemistry with PValb7 staining, demonstrating normal cerebellar expression in the un-injected (UI) control larvae (left image), absent cerebellar expression in the MED29 morphant (second from left), and varying degrees of increasing cerebellar expression designated as weak and strong (two panels on the right) following rescue with a plasmid containing human wt MED29. E Quantitative analysis of the relative expression of pvalb7 gene typical for GABAergic Purkinje cerebellar cells (measured by rtPCR), show normal levels in the wt control larva (left), significantly decreased levels in the MED29 morphant (middle), and an increase in expression in the MED29 morphant following rescue with a human wt MED29, to levels that are not significantly different from the control wt. F Statistical analysis of the proportion of larvae demonstrating a positive touch response in the MED29 morphants (top bar) and MED29 morphants following rescue with plasmids containing human wt MED29 in low concentrations of 5 ng/μl (middle bar) and higher concentrations of 10 ng/μl (bottom bar), showing significantly increased fraction of larva demonstrating positive touch response following rescue with a high concentration but not a low concentration. G Statistical analysis of the proportion of larvae demonstrating a “strong” cerebellar expression (indicated by pvalb7 staining as shown in D among the MED29 morphants (top bar) and MED29 morphants following rescue with plasmids containing human wt MED29 in low concentrations of 5 ng/μl (middle bar) and higher concentrations of 10 ng/μl (bottom bar), showing significantly increased fraction of larva with strong cerebellar expression following rescue with a high concentration but not a low concentration.

Figure Data
Acknowledgments
This image is the copyrighted work of the attributed author or publisher, and ZFIN has permission only to display this image to its users. Additional permissions should be obtained from the applicable author or publisher of the image. Full text @ Eur. J. Hum. Genet.