IMAGE

Fig. 4

ID
ZDB-IMAGE-250819-4
Genes
Antibodies
Source
Figures for Wu et al., 2025
Image
Figure Caption

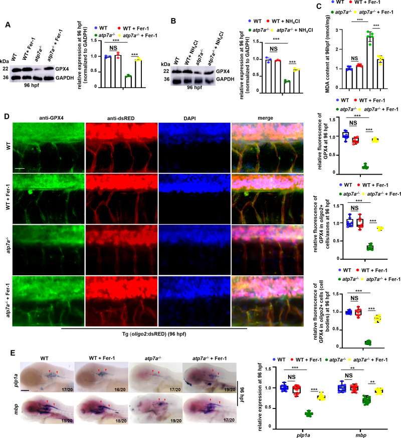
Fig. 4 Alleviating ferroptosis can effectively restore GPX4 expression and CNS myelin and axon developmental defects in atp7a−/− larvae. (A) The relative protein level of GPX4 in WT and atp7a−/− embryos treated with or without Fer-1 at 96 hpf, with GADPH as an internal control (graphs). (B) WB analysis of the relative protein level of GPX4 in WT and atp7a−/− embryos treated with or without NH4Cl at 96 hpf, with GADPH as an internal control (graphs). (C) MDA content in WT and atp7a−/− embryos treated with or without Fer-1 at 96 hpf. Each dot represents one repeat. The calculation assay is followed for the next MDA content data. (D) Staining of oligo2+ cells (RED) with GPX4 (GFP) in WT or atp7a−/− larvae from groups with or without Fer-1 treatment at 96 hpf, and the calculation of the relative fluorescence level of GPX4 (up) and GPX4 fluorescence intensity in oligo2+ cell axons (middle) and GPX4 fluorescence intensity in oligo2+ cell bodies (down) (box and whisker plots). (E) Transcriptional expressions of CNS myelin genes mbp and plp1a in WT or atp7a−/− larvae from groups with or without Fer-1 treatment at 96 hpf, and the calculation of the relative expressions of mbp and plp1a (box and whisker plots) at 96 hpf. E, lateral view, anterior to the left.Scale bar: 50 μm (D), 100 μm (E). *P < 0.05, **P < 0.01, ***P < 0.001. NS, not significant. (For interpretation of the references to colour in this figure legend, the reader is referred to the web version of this article.)

Figure Data
Acknowledgments
This image is the copyrighted work of the attributed author or publisher, and ZFIN has permission only to display this image to its users. Additional permissions should be obtained from the applicable author or publisher of the image. Full text @ Neurobiol. Dis.