FIGURE

Figure 5

ID
ZDB-FIG-251107-74
Publication
Li et al., 2025 - PCSK9 Loss-of-Function Disrupts Cellular Microfilament Network via LIN28A/HES5/JMY Axis in Neural Tube Defects
Other Figures
All Figure Page
Back to All Figure Page
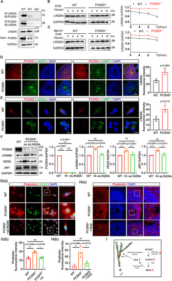
Figure 5

PCSK9 affects NT structure by promoting LIN28A degradation through the lysosomal pathway. A) Co‐IP detection of the interaction between PCSK9 and LIN28A. B) WB and quantification of LIN28A protein levels of NPCs after CHX (10 mM) treatment; n = 3 individual experiments. C) WB and quantification of LIN28A protein levels of NPCs after CHX (10 mm) and Baf‐A1 (20 nm) treatment; n = 3 individual experiments. D,E) Immunofluorescence staining of PCSK9, LIN28A, and LAMP1 (lysosomal marker) in the NT of NOs (D) and NPCs (E); scale bar, 100 µm (D), scale bar, 10 µm (E) F) WB (left) and quantification (right) of PCSK9, LIN28A, HES5, and JMY protein levels in NPCs after siLIN28A rescue; n = 3 individual experiments. G) Immunofluorescence staining a) and fluorescence intensity quantification b) of cell microfilaments in NPCs with and without the siLIN28A rescue; n = 3 plates from WT, PCSK9‐/‐, and PCSK9‐/‐ +siLIN28A; scale bar, 20 µm. H) Immunofluorescence staining a) and fluorescence intensity quantification b) of cell microfilaments in NT structure with and without the compound 1632 rescue; n = 3 individual NOs; scale bar, 100 µm. I) Simplified schematic of PCSK9/LIN28A/HES5/JMY regulatory axis‐mediated alteration of cellular microfilament network assembly in NTDs. Values were mean ± SD. Statistical significance was determined using an unpaired two‐tailed Student's t‐test (B, C, D, E). Statistical significance was determined using one‐way ANOVA with the Dunnet post hoc test (F, G, H); ns: P > 0.05.

Expression Data

Expression Detail
Antibody Labeling
Phenotype Data

Phenotype Detail
Acknowledgments
This image is the copyrighted work of the attributed author or publisher, and ZFIN has permission only to display this image to its users. Additional permissions should be obtained from the applicable author or publisher of the image. Full text @ Adv Sci (Weinh)