FIGURE
Fig. 7
- ID
- ZDB-FIG-250714-47
- Publication
- Wang et al., 2025 - Lanthanum oxide nanoparticles induce AHR-mediated hepatotoxicity in zebrafish via oxidative stress and metabolic dysregulation
- Other Figures
- All Figure Page
- Back to All Figure Page
Fig. 7
|
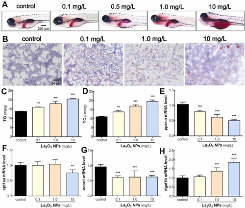
Effects of La2O3 NPs exposure on lipid metabolism. (A) The Oil red O lipid staining of zebrafish larvae. (B) The Oil red O lipid staining of the liver of adult zebrafish in each group. (C) TG, (D) TC content in the liver of zebrafish in each group. The mRNA expression of (E) ppar-α, (F) cpt1aa, (G) acox1, (H) dgat1b in the liver. Values are expressed as mean ± SEM. Statistical analysis was done by One-way ANOVA and Bonferroni test, compared to the control group, *p < 0.05, * *p < 0.01, * **p < 0.001. |
Expression Data
Expression Detail
Antibody Labeling
Phenotype Data
Phenotype Detail
Acknowledgments
This image is the copyrighted work of the attributed author or publisher, and
ZFIN has permission only to display this image to its users.
Additional permissions should be obtained from the applicable author or publisher of the image.
Full text @ Ecotoxicol. Environ. Saf.