IMAGE

Fig. 7

ID
ZDB-IMAGE-250714-47
Source
Figures for Wang et al., 2025
Image
Figure Caption

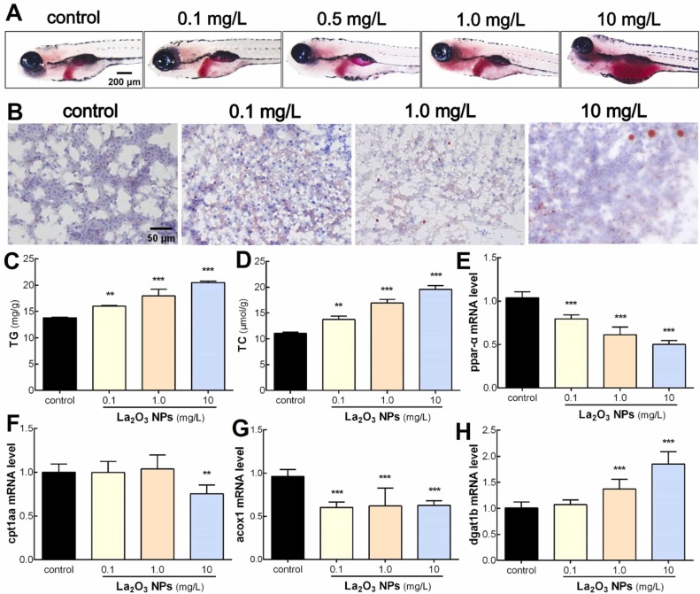
Fig. 7 Effects of La2O3 NPs exposure on lipid metabolism. (A) The Oil red O lipid staining of zebrafish larvae. (B) The Oil red O lipid staining of the liver of adult zebrafish in each group. (C) TG, (D) TC content in the liver of zebrafish in each group. The mRNA expression of (E) ppar-α, (F) cpt1aa, (G) acox1, (H) dgat1b in the liver. Values are expressed as mean ± SEM. Statistical analysis was done by One-way ANOVA and Bonferroni test, compared to the control group, *p < 0.05, * *p < 0.01, * **p < 0.001.

Acknowledgments
This image is the copyrighted work of the attributed author or publisher, and ZFIN has permission only to display this image to its users. Additional permissions should be obtained from the applicable author or publisher of the image. Full text @ Ecotoxicol. Environ. Saf.