FIGURE

Figure 8

ID
ZDB-FIG-250701-35
Publication
Cho et al., 2025 - Synergistic Effect of Banaba Leaf Extract and Policosanol (Raydel®) Ameliorate High Cholesterol and High Galactose-Diet Induced Adverse Events in Zebrafish
Other Figures
All Figure Page
Back to All Figure Page
Figure 8

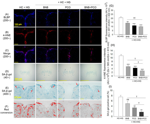
Comparison of brain lipid binding protein (BLBP), 4-hydroxynoneal (4-HNE) levels and cellular senescence in the zebrafish brain consuming banaba (BNB, 0.1% w/w), policosanol (PCO, 0.1% w/w), and mixture of the banaba and policosanol (BNB+PCO, each 0.1% w/w) amalgamated in high cholesterol (HC, 4% w/w) and high galactose (HG, 30% w/w) diet. (A,B) immunohistochemical (IHC) staining for the detection of brain lipid binding proteins (BLBPs) and lipid oxidize product 4-hydroxynoneal (4-HNE), (C) merged images obtained from BLBP and 4-HNE staining. (D,E) Senescent associated β-galactosidase (SA-β-Gal) staining at 40× and 100× magnification, respectively, the red arrow indicates senescent-positive cells, (F) red conversion of SA-β-Gal stained area (to improve the visibility) determined at blue color threshold value 0–120 employing Image J software. (G,H) Assessment of BLBP and 4-HNE fluorescent intensities, respectively. (I) Assessment of SA-β-Gal positive cells. The **, and *** underscore the significant variance at p < 0.01, and p < 0.001, vs. HC+HG group. The and †† highlight significant variance at p < 0.05 and p < 0.01 vs. BNB+PCO. The “ns” highlights the non-significant difference.

Expression Data

Expression Detail
Antibody Labeling
Phenotype Data

Phenotype Detail
Acknowledgments
This image is the copyrighted work of the attributed author or publisher, and ZFIN has permission only to display this image to its users. Additional permissions should be obtained from the applicable author or publisher of the image. Full text @ Pharmaceuticals (Basel)