FIGURE

FIGURE 3

ID
ZDB-FIG-250204-89
Publication
Zhang et al., 2024 - Hydrolyzed conchiolin protein inhibits melanogenesis through PKA/CREB and MEK/ERK signalling pathways
Other Figures
All Figure Page
Back to All Figure Page
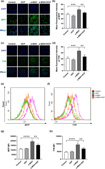
FIGURE 3

Effect of HCP on the expression levels of MITF and TYR proteins in PIG1 cells. PIG1 cells were subjected to treatment with 50 μg/mL HCP with (or without) 100 nM α‐MSH for 24 h. The MITF and TYR proteins levels were analysed by Iimmunofluorescence (a, b, c, d) and FC (e, f, g, h). Data are displayed as mean ± SD (n = 3). *p < 0.05, **p < 0.01, ***p < 0.001.

Expression Data

Expression Detail
Antibody Labeling
Phenotype Data

Phenotype Detail
Acknowledgments
This image is the copyrighted work of the attributed author or publisher, and ZFIN has permission only to display this image to its users. Additional permissions should be obtained from the applicable author or publisher of the image. Full text @ Int J Cosmet Sci