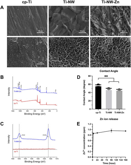
Surface characterization of different titanium surfaces. (A) SEM images of surface morphologies of cp-Ti, Ti-NW, and Ti-NW-Zn. Upper panel: ×5000 magnification. Lower panel: ×50000 magnification; (B) XPS wide scan spectra analysis of cp-Ti and Ti-NW-Zn surfaces; (C) XPS high-resolution spectra analysis of Zn 2p; (D) contact angles of cp-Ti, Ti-NW, and Ti-NW-Zn surfaces. Results were presented as mean ± SD (*p < 0.05, **p < 0.01; N = 3); (E) concentrations of Zn ion released from Ti-NW-Zn samples into PBS after 4 h and 1, 4, and 7 days; N = 3.

Angiogenesis of transgenic zebrafish in the group of control, cp-Ti, and Ti-NW-Zn.

Zebrafish fin amputation and regeneration test. (A) Effect of the control group and Ti-NW-Zn surface on osteogenesis; (B) effect of different concentrations of zinc ions on osteogenesis: 0, 1, and 2 ppm.

Survival rate in (A) embryos (N = 10) and (B) adult fish (N = 5).

(A) Proliferation of human umbilical vein endothelial cells HUVEC with different concentrations of zinc ions for 1, 2, and 3 days; (B) proliferation of osteoblast-like MC3T3-E1 cells for 1, 3, and 6 days. Results were presented as mean ± SD (*p < 0.05,**p < 0.01; N = 3).

Cell adhesion ability assay. The adhesion ability of MC3T3-E1 cells was analyzed by counting the stained nuclei with DAPI using a confocal laser scanning microscope (CLSM) after incubation. (A) CLSM images of the cells under different zinc ions concentrations at ×100 and ×200 magnification. (B) Statistical results for adhesive cell numbers (*p < 0.05,**p < 0.01; N = 3).

Cell adhesion ability assay. The adhesion ability of MC3T3-E1 cells was analyzed by counting the stained nuclei with DAPI using a confocal laser scanning microscope (CLSM) after incubation. (A) CLSM images of the cells under different concentrations of CM at ×100 and ×200 magnification. (B) Statistical results for adhesive cell numbers (*p < 0.05,**p < 0.01; N = 3).

Immunolocalization of FAK (red) and nuclei (blue). The merged images show that the treatment of 1 and 2 ppm zinc ions promoted FAK expression significantly. All images are displayed at ×200 magnification.

Immunolocalization of VCAM-1 (red) and nuclei (blue). The merged images show that the treatment of 1 and 2 ppm zinc ions promoted VCAM-1 expression significantly. All images are displayed at ×200 magnification.

Protein expression levels of osteogenic markers Runx2, OSX, and OCN of osteoblast-like MC3T3-E1 cells in different concentrations of CM (Runx2, Runt-related transcription factor 2; OSX, osterix; OCN, osteocalcin). Quantification was performed by ImageJ software. Results are presented as mean ± SD (*p < 0.05, **p < 0.01; N = 3).

Activation of MAPK/ERK signaling by different concentrations of CM. (A) Protein expressions of vital members for the MAPK/ERK signaling pathway in MC3T3-E1 cells treated with different concentrations of CM. (B) Protein expressions of vital members for the MAPK/ERK pathway in MC3T3-E1 cells exposed to CM of 2 ppm at different time points. (C) Histogram showing normalized ratios of p-ERK/ERK. Results are presented as mean ± SD (*p < 0.05,**p < 0.01; N = 3).

Acknowledgments
This image is the copyrighted work of the attributed author or publisher, and ZFIN has permission only to display this image to its users. Additional permissions should be obtained from the applicable author or publisher of the image. Full text @ Front Bioeng Biotechnol