FIGURE SUMMARY
Title

ZF-Mapper: Simple and Complete Freeware for Fluorescence Quantification in Zebrafish Images

Authors
Yamamoto, D., Sato, D., Nakayama, H., Nakagawa, Y., Shimada, Y.
Source
Full text @ Zebrafish

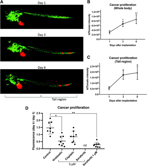
ZF-Mapper analysis for cancer xenograft zebrafish. (A) Typical images of tdTomato-labeled A375 xenograft zebrafish from day 1 to day 6 after cell implantation. (B) Whole-body tdTomato fluorescence as quantified using ZF-Mapper. (C) tdTomato fluorescence in the posterior half of zebrafish, that is, the tail region. n = 8, *p < 0.05, **p < 0.01 versus day 1. Error bars indicate standard error of the mean. (D) ZF-Mapper analysis for anticancer drug treatment of melanoma xenografts. Fluorescence intensities of the implanted A375-tdTomato were quantified using ZF-Mapper and calculated as the ratio for day 1/day 4 cell proliferation. n = 8, *p < 0.05, **p < 0.01 versus day 1. Error bars indicate standard deviation, and “nd” indicates no fish survived with 5 μM sorafenib. Color images are available online.

Construction of a 3D fluorescence intensity model from the ZF-Mapper data. (A) Input image of macrophage-EGFP zebrafish (tg [mepg1:EGFP], 6 days postfertilization). (B) The ZF-Mapper output data were imported to the “rgl” package of R and a 3D scatter plot was created. (C) Tilted image of (B). An interactive 3D model can be downloaded as Supplementary Data. 3D, three-dimensional. Color images are available online.

Acknowledgments
This image is the copyrighted work of the attributed author or publisher, and ZFIN has permission only to display this image to its users. Additional permissions should be obtained from the applicable author or publisher of the image. Full text @ Zebrafish