IMAGE

Fig. 7

ID
ZDB-IMAGE-250918-7
Source
Figures for Yan et al., 2025
Image
Figure Caption

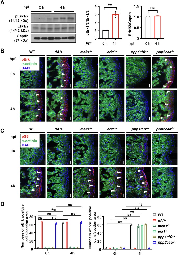
Fig. 7 Constitutively activated pERK in ppp2caa−/− manifests deregulated nutrient response. (A) pERK is activated by nutrients. Shown are representative western blots of pErk1/2, Erk1/2 and Gapdh from 3 months old zebrafish hearts and quantification of pErk and Erk. t-test was used to compare 2 groups. Data are presented as mean ± SEM, three biological replicates, **p < 0.01, ns, non-significant. (B) and (C) Representative images of pS6 and pErk in cryosectioned heart tissues of WT, dA/+, mek−/−, erk−/−, ppp1r1+/− and ppp2caa−/− zebrafish mutants at 0/4 h post feeding, co-immunostained using anti-α-actinin antibody with anti-pErk antibody or pS6 antibody. α-actinin, green. pERK and pS6, red. DAPI, blue. The open arrowheads and filled arrowheads indicate pErk and pS6, respectively. pErk, phosphorylated Erk1/2; pS6, phosphorylated S6 ribosomal protein. Scale bars: 20 μm. (D) Quantification of pErk and pS6 in (B) and (C). Data are presented as mean ± SEM, and one-way ANOVA was used to compare multiple groups, three biological replicates, **p < 0.01, WT, wild type, ns, non-significant.

Acknowledgments
This image is the copyrighted work of the attributed author or publisher, and ZFIN has permission only to display this image to its users. Additional permissions should be obtained from the applicable author or publisher of the image.

Reprinted from Journal of Molecular and Cellular Cardiology, , Yan, F., Wang, W., Moossavi, M., Zhu, P., Odell, N., Xu, X., Deregulated nutrient response in ttntv cardiomyopathy can be repaired via Erk inhibition for cardioprotective effects, , Copyright (2025) with permission from Elsevier. Full text @ J. Mol. Cell. Cardiol.