IMAGE

Fig. 4

ID
ZDB-IMAGE-250829-22
Source
Figures for Blanco et al., 2025
Image
Figure Caption

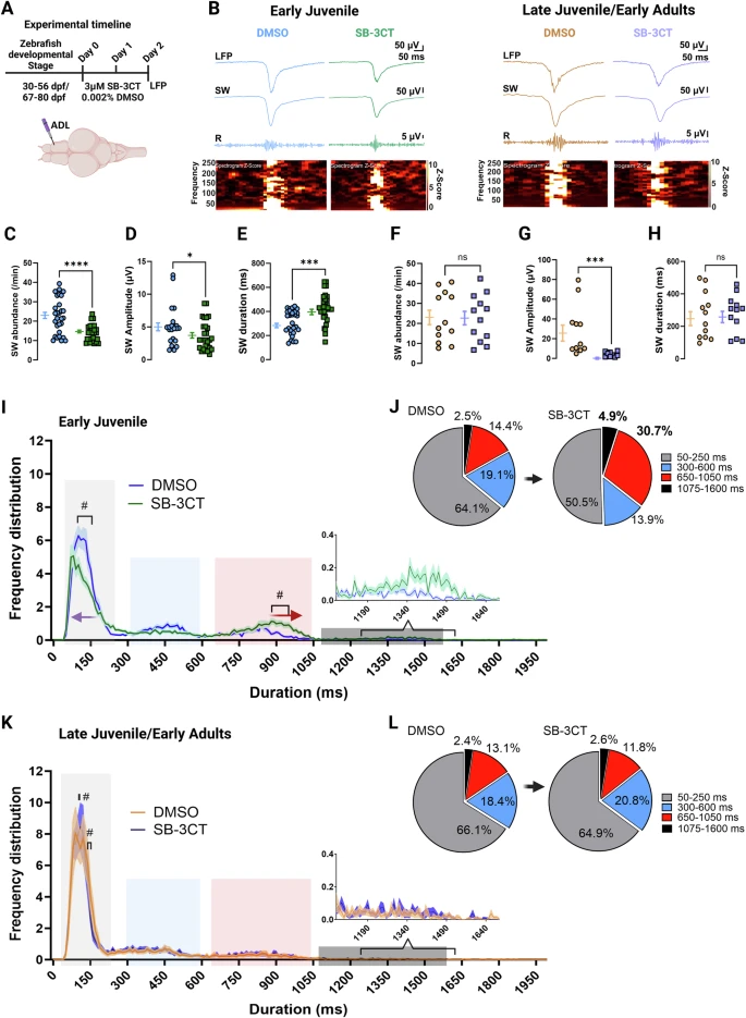
Fig. 4 MMP-2/9 inhibition decreases the abundance and amplitude of SWs while enriching the percentage of longer duration SW events in early juvenile zebrafish. A Top: Experimental timeline for SB-3CT drug exposure and LFP recordings. Bottom: representative cartoon image of electrode placement in the ADL of ex vivo whole brain preparations. B Representative traces of SWR events from early juvenile zebrafish treated and not treated with SB-3CT (left) and late juvenile/early adults (right). LFP recordings (1–1000 Hz), filtered SW events (1–30 Hz), filtered ripple events (120–220 Hz), and frequency spectrogram. C–E Quantification of SW abundance, amplitude, and duration between DMSO- and SB-3CT-treated early juvenile zebrafish. F–H Quantification of SW abundance, amplitude, and duration between DMSO- and SB-3CT-treated late juvenile/early adult zebrafish. Mann-Whitney and Unpaired t tests. I Frequency distribution of SW duration for early juvenile zebrafish and K for late juvenile/early adult zebrafish between groups. Duration clusters are color-coded for identification: light gray represents cluster 1 (50–250 ms), light blue represents cluster 2 (300–600 ms), light red represents cluster 3 (650–1050 ms), and dark gray represents cluster 4 (1075–1600 ms). Solid lines correspond to the mean and the shaded area shows the S.E.M. The purple arrow shows a shift to the left in the frequency distribution of SW events from treated zebrafish whereas the red arrow shows a shift to the right. 2way ANOVA with Šídák’s multiple comparisons test (# represents significance). J, L Quantification of the percentage of SW events within a specified cluster and their change after MMP-2/9 inhibition. Graphs are expressed as mean ± S.E.M. *p < 0.05, ***p < 0.001, ****p < 0.0001. Created in BioRender. https://BioRender.com/y371lgm.

Acknowledgments
This image is the copyrighted work of the attributed author or publisher, and ZFIN has permission only to display this image to its users. Additional permissions should be obtained from the applicable author or publisher of the image. Full text @ Mol. Psychiatry