IMAGE

Fig. 3

ID
ZDB-IMAGE-250828-3
Source
Figures for Akincilar et al., 2025
Image
Figure Caption

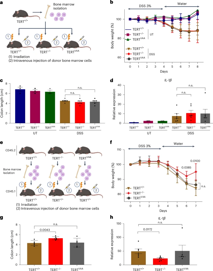
Fig. 3 Immune cells are the primary cell type of the observed immunoregulatory roles of TERT. a, TERT+/+ bone marrow reconstituted TERT+/+, TERTVAA and TERT−/− mice treated with or without DSS for 8 days. b, The graph shows body weight measurements for each group. Error bars indicate the mean ± s.d. of two independent experiments (n = 3 for UT TERT+/+, n = 2 for UT TERT−/−, n = 2 for UT TERTVAA, n = 8 for DSS-treated groups). c, Colon lengths were measured on day 8. Error bars indicate the mean ± s.e.m. of two independent experiments (n = 6 for DSS TERT+/+, n = 8 for DSS TERT−/−, n = 6 for DSS TERTVAA). d, The graph shows the gene expression of IL-1β in colon tissues of TERT+/+ bone marrow reconstituted TERT+/+, TERTVAA and TERT−/− mice treated with or without DSS at day 8. Error bars indicate the mean ± s.e.m. of two independent experiments (n = 2 for UT TERT+/+, n = 2 for UT TERT−/−, n = 2 for UT TERTVAA, n = 6 for DSS-treated groups). e, Bone marrow transplantation from CD45.2 TERT+/+, TERT−/− and TERTVAA into CD45.1 TERT+/+ mice. f, The body weight change of recipient mice during the DSS experiment shown for each day. Error bars indicate the mean ± s.d. of two independent experiments (n = 5) (n.s., not significant). g, The colon length of DSS-treated CD45.2+ recipient mice measured. Error bars indicate the mean ± s.e.m. of two independent experiments (n = 5 for DSS TERT+/+, n = 6 for TERT−/−, n = 5 for DSS TERTVAA). h, The RNA level of IL-1β is shown as bar plots for TERT+/+ mice transplanted with TERT+/+, TERT−/− and TERTVAA bone marrow. Error bars indicate the mean ± s.e.m. of two independent experiments (n = 6 for with TERT+/+ and TERT−/−, n = 5 for TERTVAA). Actin was used as a normalizing control. P values were calculated by unpaired two-sided Student’s t-test (n.s., not significant). P values for f: DSS TERT+/+-versus-DSS TERT−/−, day 6 P = 0.0385; day 7, P = 0.01; g: DSS TERT+/+-versus-DSS TERT−/−, P = 0.0043. Panels a and e created with BioRender.com. Source numerical data are available in Source data.

Acknowledgments
This image is the copyrighted work of the attributed author or publisher, and ZFIN has permission only to display this image to its users. Additional permissions should be obtained from the applicable author or publisher of the image. Full text @ Nat. Cell Biol.