IMAGE

Fig. 3

ID
ZDB-IMAGE-250828-20
Source
Figures for Morales Castro et al., 2025
Image
Figure Caption

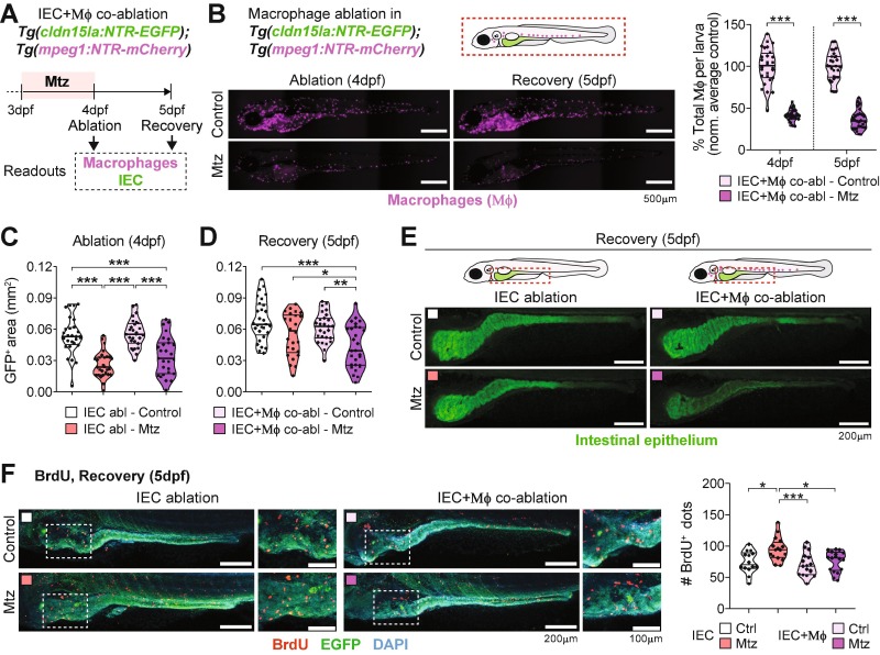
Fig. 3 Depletion of macrophages (Μϕ) impairs intestinal regeneration. (A) Experimental design for the co-ablation of Μϕ and IECs in zebrafish larvae in the double reporter Tg(cldn15la:NTR-EGFP; mpeg1:NTR-mCherry). (B) Μϕ depletion efficiency (in percentage) of IEC + Μϕ co-ablated group after Mtz treatments. Scale bar = 500 µm. Pooled data of 3 independent experiments are shown (1 dot = 1 larva). (C-D) GFP+ area measurements in control and Mtz-treated IEC- and IEC + Μϕ co-ablated reporter larvae during (C) ablation and (D) recovery. Pooled data from 3 independent experiments are shown (1 dot = 1 larva). (E) Representative images of intestines from the IEC- and co-ablation groups during recovery (5dpf). Scale bar = 200 µm. (F) 5-bromo-2′-deoxyurinide (BrdU) incorporation in control and Mtz-treated IEC-ablated and IEC + Μϕ co-ablated groups of larvae. Scale bar = 200 µm in whole-intestine pictures and 100 µm in zoomed area. Pooled data from 2 independent experiments (1 dot = 1 larva). Different symbol shapes denote independent experiments in B, C, D, and F. Unpaired t-tests were performed per timepoint in B, Krushall-Wallis tests with Dunn’s multiple comparisons were performed in C and D, and one-way ANOVA with Tukey’s post-tests was performed in F. *p < 0.05; **p < 0.01; ***p < 0.001.

Acknowledgments
This image is the copyrighted work of the attributed author or publisher, and ZFIN has permission only to display this image to its users. Additional permissions should be obtained from the applicable author or publisher of the image. Full text @ Mucosal Immunol