IMAGE

Fig. 1

ID
ZDB-IMAGE-250828-1
Source
Figures for Akincilar et al., 2025
Image
Figure Caption

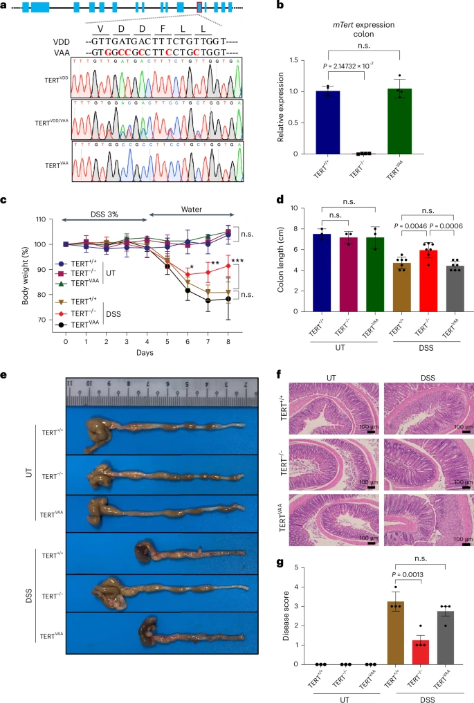
Fig. 1 Generation of catalytically inactive TERTVAA mice. a, A schematic view of the mouse TERT gene (mTert) and editing strategy is shown to create enzymatically inactive TERT (TERTVAA). Genotyping results are shown for the wild-type (VDD), heterozygous (VAA/VDD) and homozygous (VAA) by Sanger sequencing. b, The graph shows mTert gene expression in colon tissues of TERT+/+, TERTVAA and TERT−/− mice by RT-qPCR (n = 4). Actin was used as a control. c, The treatment regimen of DSS is shown. The graph shows the percentage change in body weight of the TERT+/+, TERTVAA and TERT−/− mice (n = 3 for UT TERT+/+, n = 2 for UT TERT−/− and UT TERTVAA, n = 6 for DSS TERT+/+, n = 7 for DSS TERT−/− and DSS TERTVAA). d,e, The colon length of the mice treated with or without DSS at day 8 (n = 3 for UT samples, n = 7 for DSS samples) (d) and representative colon pictures (e) are shown. f, H&E staining of the colon sections from untreated or DSS-treated samples of TERT+/+, TERTVAA and TERT−/− mice. g, The bar graph displays the disease score (n = 3 for UT samples, n = 4 for DSS samples). Error bars indicate the mean ± s.d. P values were calculated by unpaired two-sided Student’s t-test (n.s., not significant). P values for b: DSS TERT+/+-versus-DSS TERT−/−, P = 2.14732 × 10−7; c: DSS TERT+/+-versus-DSS TERT−/−, day 6 P = 0.0378, day 7 P = 0.0021, day 8 P = 0.0009; d: DSS TERT+/+-versus-DSS TERT−/−, P = 0.0046; DSS TERT−/−-versus-DSS TERTVAA, P = 0.0006; g: DSS TERT+/+-versus-DSS TERT−/−, P = 0.0013. Source numerical data are available in Source data

Acknowledgments
This image is the copyrighted work of the attributed author or publisher, and ZFIN has permission only to display this image to its users. Additional permissions should be obtained from the applicable author or publisher of the image. Full text @ Nat. Cell Biol.