IMAGE

Fig. 5

ID
ZDB-IMAGE-250818-38
Source
Figures for Kawasaki et al., 2025
Image
Figure Caption

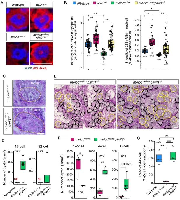
Fig. 5 Reduction of Piwil1 compensated phenotypes of meiocmo/mo. (A, B) In situ hybridization of 28S rRNA in wild-type and meiocmo/mo;piwil1+/- spermatogonia (1- to 2-cell cysts). Graphs (B) show the relative signal intensity in the cytoplasm normalized to the intensity of lobule myoid cells (left) and nucleoli normalized to the intensity of the nucleoplasm (right). (C, D) Differentiated spermatogonia in meiocmo/mo and meiocmo/mo;piwil1+/- testes. Yellow dotted lines: differentiated spermatogonia. Graphs (D) show the number of 16-cell and 32-cell cyst spermatogonia per mm2 of sections. ND: not detected. (E–G) meiocmo/mo and meiocmo/mo piwil1+/- testis sections stained with PAS and hematoxylin. Cysts of 1- to 2-cell spermatogonia (black) and 4≤-cell cysts (yellow) are indicated by dotted lines. Graphs show numbers of 1-, 2-, 4-, and 8-cell cysts per mm2 in sections of meiocmo/mo and meiocmo/mo;piwil1+/- testes (F), and ratio of the number of 4- to 8-cell cysts to 1- to 2-cell cysts in wild-type, meiocmo/mo and meiocmo/mo;piwil1+/- (G). *p<0.05, **p<0.01, ns: not significant. Scale bars: 10 µm.

Acknowledgments
This image is the copyrighted work of the attributed author or publisher, and ZFIN has permission only to display this image to its users. Additional permissions should be obtained from the applicable author or publisher of the image. Full text @ Elife