IMAGE

Figure 1

ID
ZDB-IMAGE-250801-108
Source
Figures for Zhang et al., 2025
Image
Figure Caption

Figure 1

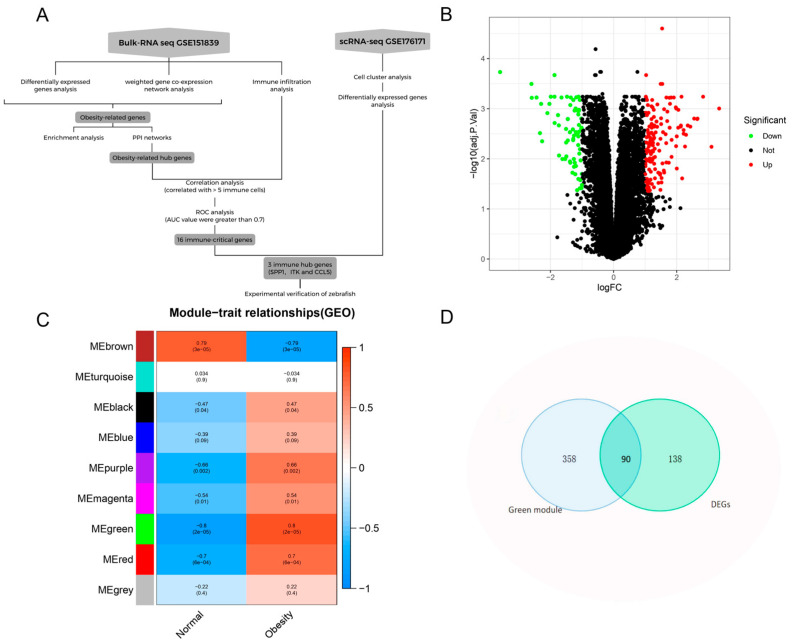
Identification of obesity-related genes. (A): Study flowchart. (B): Volcano plot of differentially expressed genes (DEGs) in adipose tissue from obese versus healthy postmenopausal women (GSE151839 microarray dataset, n = 10 per group). Red dots: significantly upregulated genes (log2FC > 1, FDR-adjusted p < 0.05); green dots: significantly downregulated genes (log2FC < −1, FDR-adjusted p < 0.05); black dots: non-significant genes. (C): Module-feature graph: Correlation between modules and obesity. (D): Venn diagram of the intersection genes of DEGs and green module genes.

Acknowledgments
This image is the copyrighted work of the attributed author or publisher, and ZFIN has permission only to display this image to its users. Additional permissions should be obtained from the applicable author or publisher of the image. Full text @ Genes (Basel)