IMAGE

Fig. 2

ID
ZDB-IMAGE-250728-109
Source
Figures for Zhang et al., 2025
Image
Figure Caption

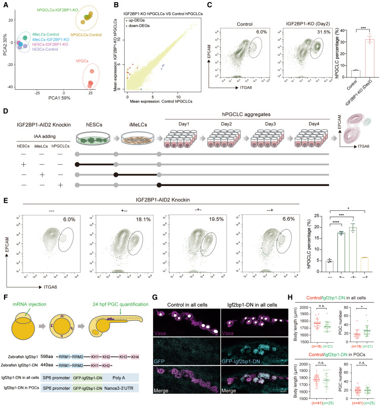
Fig. 2 IGF2BP1 is involved in the regulation of hESC to hPGCLC induction (A) PCA plot showing the transcriptomes of control and IGF2BP1-KO hESCs, iMeLCs, day-4 hPGCLCs, and embryonic hPGCs. (B) DEGs of IGF2BP1-KO day-4 hPGCLCs compared with control day-4 hPGCLCs. p value < 0.05. (C) Flow cytometry showing the percentage of day-2 hPGCLCs induced from control and IGF2BP1-KO hESCs (mean ± SEM, n = 3, biological replicates; ∗∗∗p < 0.001, unpaired t test). (D) Schematic illustration showing the design for adding IAA to IGF2BP1-AID2-knockin cells at different stages of hPGCLC induction. (E) Flow cytometry showing the percentage of day-4 hPGCLCs induced from hESCs with IAA added at different stages during hPGCLC induction (mean ± SEM, n = 3, biological replicates; ∗p < 0.05, ∗∗∗p < 0.001, ∗∗∗∗p < 0.0001, unpaired t test). (F) Schematic illustration of experimental design for overexpressing wild-type or dominant negative (DN) forms of Igf2bp1 in all cells or in PGCs only. (G) Immunofluorescence for Vasa (magenta) and GFP (gray) for quantification of PGCs. Scale bar: 10 μm. (H) Quantification of body length and PGC numbers with overexpression of Igf2bp1 (control) and Igf2bp1-DN in all cells and in PGCs. n, Number of PGCs (mean ± SEM, biological replicates; n.s., not significant, ∗p < 0.05, unpaired t test). See also Figure S2 and Table S2.

Acknowledgments
This image is the copyrighted work of the attributed author or publisher, and ZFIN has permission only to display this image to its users. Additional permissions should be obtained from the applicable author or publisher of the image. Full text @ Cell Stem Cell