IMAGE

Figure 5

ID
ZDB-IMAGE-250709-61
Genes
Source
Figures for Galuh et al., 2025
Image
Figure Caption

Figure 5

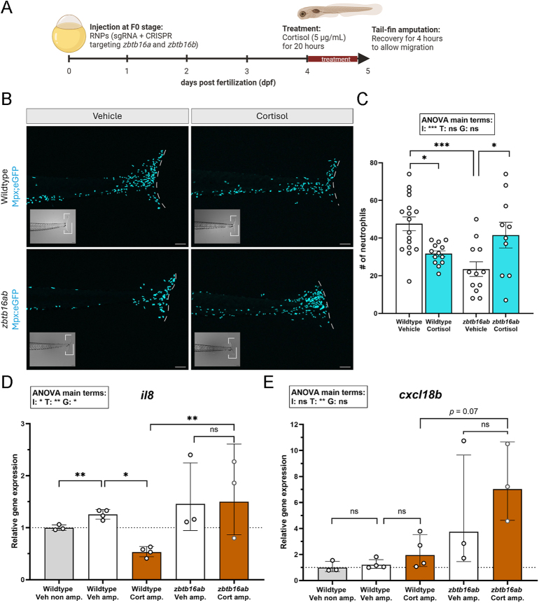
Larvae lacking zbtb16ab show abrogated cortisol effects on leukocyte migration. (A) Summary of the experimental design for tail fin amputation. To generate F0 mutants, the RNPs (comprised of sgRNA, crRNA targeting zbtb16a and zbtb16b, and preassembled Cas9) were injected in the yolk at the single-cell stage. At 4 dpf, the larvae were treated with vehicle (Veh) or 5 μg/mL cortisol (Cort) for 20 h before tail fin amputation was performed. To allow the migration of macrophages and neutrophils to the wound site, the larvae were allowed to recover for 4 h, with the appropriate treatments maintained, after which they were fixed in 4% paraformaldehyde overnight at 4°C to quantify leukocyte migration or at −80°C to assess the GR-induced repressive genes. (B) Representative images of 5 dpf Tg (mpx:GFP (wild-type/WT) or Tg (mpx:GFP zbtb16ab (double crispants), treated with either vehicle or 5 μg/mL cortisol. The neutrophils were visualized using GFP fluorescence (cyan). Scale bar: 100 μm. The white dashed lines indicate the end of the tail fin. (C) The number of mpx + neutrophils (mean ± S.E.M) in the wounded area at the tail fin (n = 10–30) decreased with cortisol (P = 0.02) and was further lowered in the crispants without cortisol (P = 0.0004). The decreased number of mpx + neutrophils increased in crispants when cortisol was present (P = 0.03). Neutrophil-specific chemoattractant gene expression (geometric means ± geometric S.D): (D) il8 and (E) cxcl18b. G: genotype, I: interaction, non-amp: non-amputation, T: treatment, wt: wild-type.

Figure Data
Acknowledgments
This image is the copyrighted work of the attributed author or publisher, and ZFIN has permission only to display this image to its users. Additional permissions should be obtained from the applicable author or publisher of the image. Full text @ J. Endocrinol.