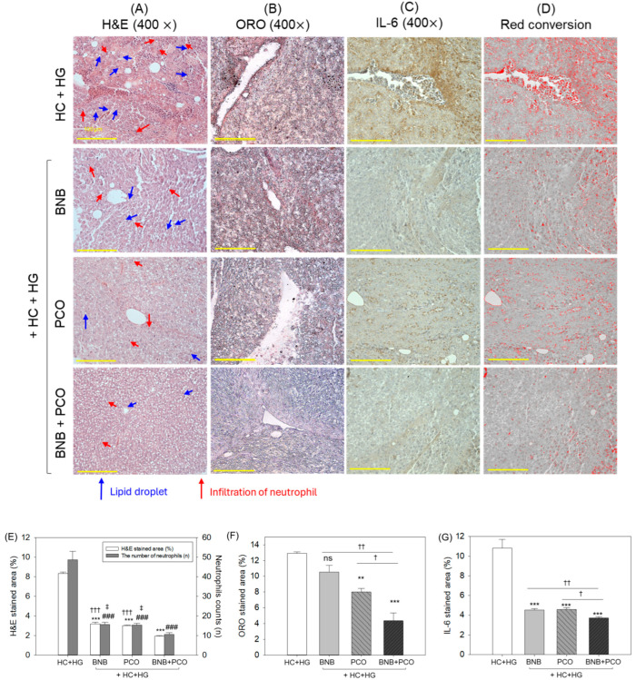
Histological analysis of hepatic tissue after 6 weeks of consumption of banaba (BNB, 0.1% w/w), policosanol (PCO, 0.1% w/w), and mixture of the banaba and policosanol (BNB+PCO, each 0.1%, w/w) supplemented with high cholesterol (HC, 4% w/w) and high galactose (HG, 30% w/w) diet. (A) Hematoxylin and eosin (H&E) staining, (B) oil red O (ORO) staining, (C) immunohistochemical analysis to detect interleukin 6 (IL-6), and (D) red conversion of the IL-6-stained area (to improve the visibility) using brown color threshold value 20–120 employing Image J software (https://imagej.net/ij, 1.53 version, accessed on 6 June 2023). (E) Quantification of H&E-stained area and neutrophil counts. (F,G) Quantification of ORO, and IL-6-stained area. The ** and *** underscore the significant variance at p < 0.01, p < 0.001 (for H&E, ORO, and IL-6-stained area), while ### underscore the statistical difference at p < 0.001 (for neutrophil counts) vs. HC+HG group. The †, ††, and ††† highlight statistical differences at p < 0.05, p < 0.01, and p < 0.001 (for H&E and IL-6-stained area), while ‡ represents the statistical difference at p < 0.05 (for neutrophil counts) vs. BNB+PCO group. The “ns ” highlights the non-significant difference vs. HC+HG group.
Acknowledgments
This image is the copyrighted work of the attributed author or publisher, and
ZFIN has permission only to display this image to its users.
Additional permissions should be obtained from the applicable author or publisher of the image.
Full text @ Pharmaceuticals (Basel)
Your Input Welcome
Thank you for submitting comments. Your input has been emailed to ZFIN curators who may contact you if
additional information is required.
Oops. Something went wrong. Please try again later.