IMAGE

Fig. 1

ID
ZDB-IMAGE-250610-55
Source
Figures for Wan et al., 2025
Image
Figure Caption

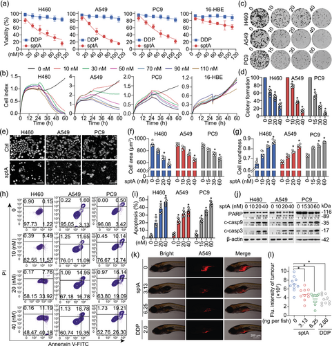
Fig. 1 sptA inhibits growth and induces apoptosis in NSCLC cells. (a) The inhibitory effects of sptA on the growth of NSCLC cell lines and 16-HBE cells were evaluated with a CCK-8 assay (n = 5). (b) The inhibitory effects of sptA on the growth of NSCLC cell lines and 16-HBE cells were detected with an RTCA (n = 5). (c, d) Colony formation assays of NSCLC cell lines treated with sptA (n = 5). (e–g) Cell growth was assessed and imaged using high-content analysis (n = 5). The (f) area or (g) roundness of the cells was analysed using Harmony software (n = 5). Scale bar = 100 μm. (h, i) Cells were treated with sptA for 24 h and then asessed using annexin V/PI staining and flow cytometry (n = 5). (j) Cells were treated with sptA for 24 h, after which Western blot was performed (n = 5). (k, l) A549 xenograft zebrafish were treated with sptA or cisplatin at the indicated concentrations and observed at 2 dpi (n = 10). The intensity of red fluorescence is proportional to the tumour size. Data shown are individual values, with means ± SD. *P < 0.05, significantly different from control (0 nM sptA). DDP, cisplatin.

Acknowledgments
This image is the copyrighted work of the attributed author or publisher, and ZFIN has permission only to display this image to its users. Additional permissions should be obtained from the applicable author or publisher of the image. Full text @ Br. J. Pharmacol.