IMAGE

Fig. 8

ID
ZDB-IMAGE-250609-107
Source
Figures for Kuo et al., 2025
Image
Figure Caption

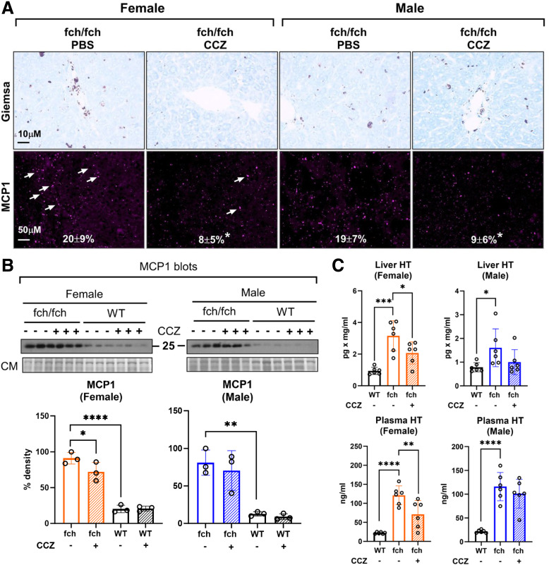
Fig. 8 CCZ reduces MC presence and histamine levels in the female liver and plasma. (A) May-Grunwald Giemsa staining and immunofluorescence staining of mast cell protease 1 (MCP1) on fch/fch and wild-type livers. MCP1 puncta are indicated by white arrows. Expressions of MCP1 puncta are shown as mean percent cell area ± SD (n = 3 livers, 2 image fields/liver). (B) Immunoblot and densitometry analysis of MCP1 in fch/fch and wild-type livers (n = 3 livers/group). CM, Coomassie staining. (C) Histamine levels in the liver and plasma. Data are shown as mean ± SD (n = 6 mice/group). Statistical analysis was performed by 1-way ANOVA test, ∗∗∗∗P < .0001; ∗∗∗P < .001; ∗∗P < .01; ∗P < .05.

Acknowledgments
This image is the copyrighted work of the attributed author or publisher, and ZFIN has permission only to display this image to its users. Additional permissions should be obtained from the applicable author or publisher of the image. Full text @ Cell Mol Gastroenterol Hepatol