IMAGE

Fig. 7

ID
ZDB-IMAGE-250609-106
Source
Figures for Kuo et al., 2025
Image
Figure Caption

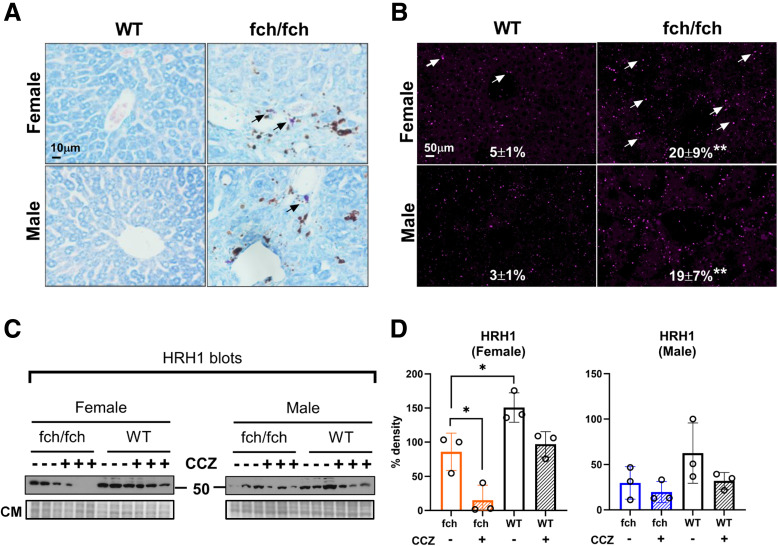
Fig. 7 MC presence and HRH1 expression in wild-type and fch/fch livers. (A) May-Grunwald Giemsa staining of wild-type and fch/fch livers. Mast cell staining is highlighted by black arrows. (B) Immunofluorescence staining of MCP1 in wild-type (WT) and fch/fch livers (MCP1 puncta are indicated by white arrows) with quantified relative staining shown. The MCP1 staining images of the fch/fch (PBS) group in figures 7B (right panels) and 8A (first and third panels from left) were taken from a representative mouse liver section. Quantification is based on a group of immunofluorescence stainings (n = 3 livers, 2 image fields per liver). Another group (n = 2 livers, 2 images fields per liver) manifested a similar trend. (C) Immunoblots of the histamine receptor H1 (HRH1) in total liver lysates obtained from fch/fch and WT female and male mice with or without treatment with CCZ. (D) Densitometry analysis of HRH1 expression shown in panel C. HRH1 expression is suppressed in female fch/fch mice when compared with their WT controls, and CCZ further decreases HRH1 expression preferentially in female livers. Data are shown as mean ± SD (n = 3 livers/group). Statistical analysis was performed using the 1-way ANOVA test, ∗P < .05.

Acknowledgments
This image is the copyrighted work of the attributed author or publisher, and ZFIN has permission only to display this image to its users. Additional permissions should be obtained from the applicable author or publisher of the image. Full text @ Cell Mol Gastroenterol Hepatol