IMAGE

Fig. 5

ID
ZDB-IMAGE-250609-104
Source
Figures for Kuo et al., 2025
Image
Figure Caption

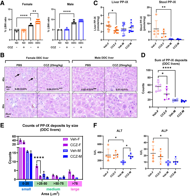
Fig. 5 Effect of CCZ on PP-IX levels and liver injury in DDC-fed mice. (A) Prominent liver-to-body weight ratio (LBW) was observed in mice fed with DDC-containing diet for 5 days (female DDC: 7.2 ± 0.4%; female normal diet [ND]: 4.7 ± 0.6%; male DDC: 8.7 ± 0.9%; male ND: 5.0 ± 0.1%). CCZ further increases the liver-to-body weight ratio in the DDC-fed female mice (female DDC + CCZ: 9.0 ± 0.8%). Data are shown as mean ± SD (n = 2–10 mice per group, N = 2). Statistical analysis was performed using the 1-way ANOVA test. ∗∗∗∗P < .0001; ∗∗P < .01. (B) Representative H&E liver sections and quantification of PP-IX deposit area in the livers of DDC-fed mice treated with PBS or CCZ. Arrows indicate PP-IX deposits. ∗∗∗ (P < .001) when comparing PBS with CCZ in females; ### (P < .001) when comparing PBS with CCZ in male mice. (C) PP-IX levels in the liver and stool isolated from the rectum. (D) Quantification of total PP-IX deposits in livers isolated from DDC-fed (5 days) mice. (E) Quantification of small-, medium-, and large-sized PP-IX deposits in the livers of DDC-fed mice. (F) Plasma ALT and ALP levels. Data are shown as mean ± SD (n = 5–10 mice per group, N = 2). Statistical analysis was performed using the 1-way ANOVA test. ∗∗∗∗P < .0001; ∗∗∗P < .001; ∗∗P < .01; ∗P < .05.

Acknowledgments
This image is the copyrighted work of the attributed author or publisher, and ZFIN has permission only to display this image to its users. Additional permissions should be obtained from the applicable author or publisher of the image. Full text @ Cell Mol Gastroenterol Hepatol