IMAGE

Fig. 3

ID
ZDB-IMAGE-250609-102
Source
Figures for Kuo et al., 2025
Image
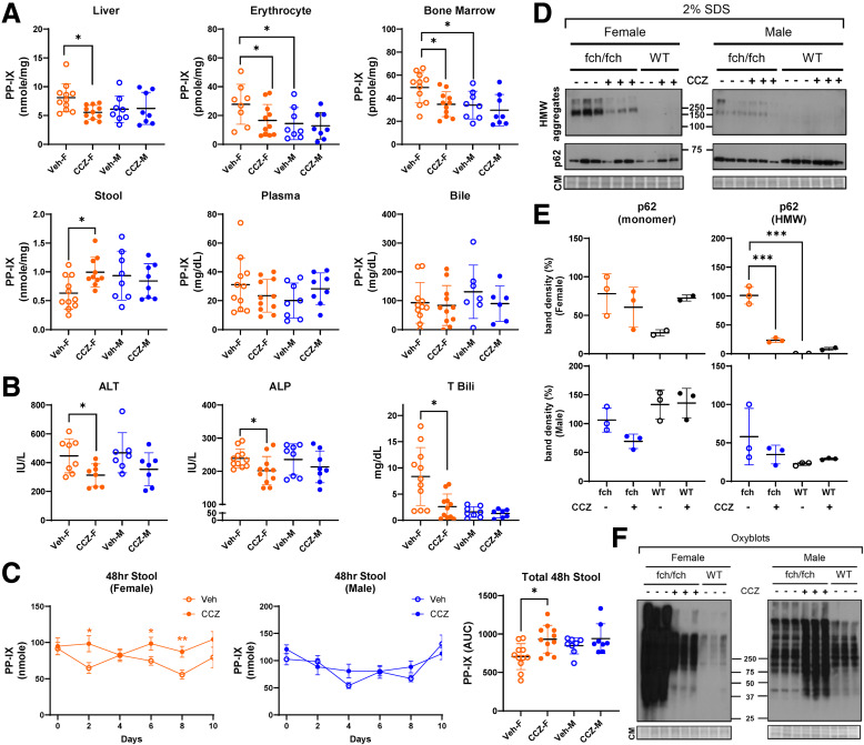
Figure Caption

Fig. 3 CCZ reduces tissue PP-IX levels and liver injury and protein oxidation in female but not male fch/fch mice. (A) PP-IX levels in the liver, erythrocytes, bone marrow, internal rectal stool, plasma, and bile. (B) Plasma ALT, ALP, and total bilirubin levels. (C) Cage stool was collected every 48 hours. Stool PP-IX levels were then measured. Total stool PP-IX level over the 10-day study period was calculated using the integrated area under the fluorescence curve. Data are shown as mean ± SD (n = 8–11 mice/group, N = 2 experiments). Statistical analysis was performed by ANOVA test, ∗P < .05. (D) Immunoblots of p62 monomer and its high molecular weight aggregates in 2% SDS-containing buffer. (E) Densitometry analysis of p62 monomer and high molecular weight aggregates. Statistical analysis was performed by 2-tailed Student t-test, ∗∗∗P < .001. (F) Oxyblots of total fch/fch or wild-type livers treated with the vehicle PBS or CCZ. CM, Coomassie staining.

Acknowledgments
This image is the copyrighted work of the attributed author or publisher, and ZFIN has permission only to display this image to its users. Additional permissions should be obtained from the applicable author or publisher of the image. Full text @ Cell Mol Gastroenterol Hepatol