IMAGE

Fig. 5

ID
ZDB-IMAGE-250507-97
Source
Figures for Zhang et al., 2025
Image
Figure Caption

Fig. 5

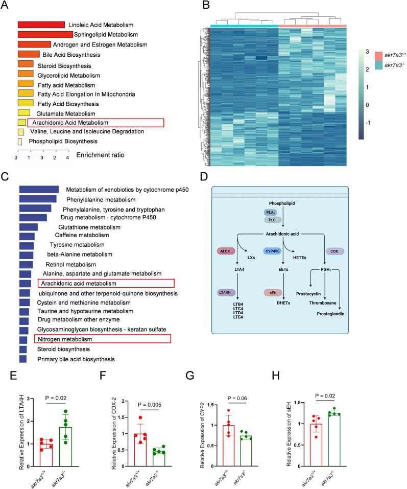
Altered arachidonic acid metabolism pathway in akr7a3−/− zebrafish. (A) Pathway enrichment analysis based on metabolomic data indicates loss of akr7a3 altered multiple metabolism pathways, most of which are involved in lipid metabolism. (B) Clustering analysis of RNA-seq disclosed that the gene expression profiles were significantly altered in adult eyes between akr7a3−/− and akr7a3+/+ zebrafish. (C). GO/KEGG enrichment analysis of RNA-seq confirmed the alteration of lipid metabolic pathway, however the RNA-seq data also disclosed considerable metabolic changes of amino acids, glucose, and antioxidants between akr7a3−/− and akr7a3+/+ zebrafish eyes as indicated. (D) Brief illustration of arachidonic acid metabolism pathway. Arachidonic acid is released from membrane phospholipids by the action of enzymes like PLA2/PLC and can then undergo various metabolic pathways and produces several bioactive lipid mediators include PGs, EETs, DHETs, and LTs. (E–H) Based on pathway enrichment analysis, expression of downstream targets gene including LTA4H, sEH, COX-2, and CYP2 was analyzed. Quantification of mRNA expression indicated an increase of LTA4H and sEH (E,H), a decrease of COX-2 (F), and an unchanged CYP2 in akr7a3−/− mutants (G). n = 5 clutches with 30 larvae and n = 5 the adult liver and eye group. Student's t-test was applied for statistical analysis. PLA2/PLC, Phospholipase A2/C; LTA4H, Leukotriene A4 hydrolase; sEH, soluble epoxide hydrolase; COX-2, Cyclooxygenase-2; CYP2, Cytochrome P450 2. PGs, Prostaglandins; EETs, Epoxyeicosatrienoic acids; DHETs, Dihydroxyeicosatrienoic acids; LTs, Leukotrienes; HETEs, Hydroxyeicosatetraenoic acids; PGH2 Prostaglandin H2; ALOX, Arachidonate 5-lipoxygenase; LXs, Lipoxins; LTB4/C4/D4/E4, Leukotriene B4/C4/D4/E4.

Acknowledgments
This image is the copyrighted work of the attributed author or publisher, and ZFIN has permission only to display this image to its users. Additional permissions should be obtained from the applicable author or publisher of the image. Full text @ Redox Biol.