IMAGE

Fig. 4

ID
ZDB-IMAGE-250506-4
Source
Figures for Wang et al., 2024
Image
Figure Caption

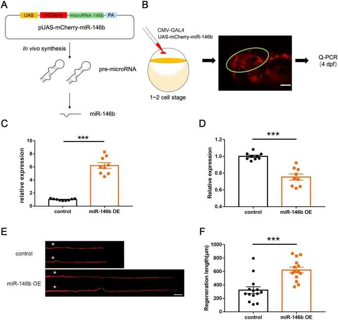
Fig. 4 Reprogramming miR-146b-snphb signaling promotes M-cell axon regeneration. A Schematic of the in vivo overexpression system of miR-146b. B Validation of vector-based miR-146b overexpression. The circle indicates neurons in the brain that express fluorescent signals. C MiR-146b levels were significantly increased by vector-based expression in vivo. D Quantitative RT-PCR showed that the expression of snphb was significantly reduced at 10 hpf in embryos overexpressing miR-146b. E, F Representative images of control (UAS-mCherry) and miR-146b OE axon regeneration results. Statistical results showed that miR-146b OE enhanced axon regeneration in zebrafish M-cells. Control: 322.1 ± 49.65 μm; miR-146b OE: 622.2 ± 42.48 μm. White asterisk denotes the injury site. Scale bar, 50 μm, *** P < 0.001, error bars indicate SEM.

Acknowledgments
This image is the copyrighted work of the attributed author or publisher, and ZFIN has permission only to display this image to its users. Additional permissions should be obtained from the applicable author or publisher of the image. Full text @ Neurosci. Bull.