IMAGE

Fig. 6

ID
ZDB-IMAGE-250430-186
Source
Figures for Hammond et al., 2025
Image
Figure Caption

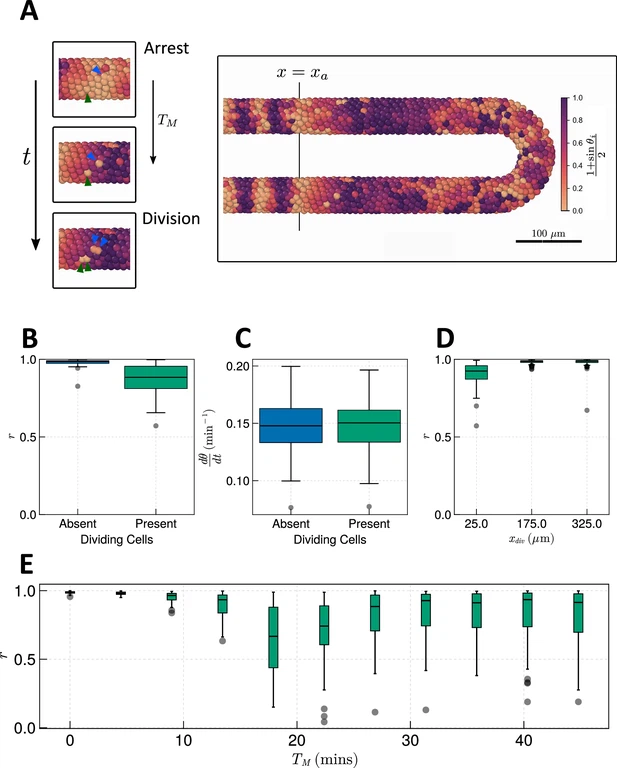
Fig. 6 Effect of cell division on clock frequency and synchrony. (A) Diagram showing how during cell division, clock phase θ arrests, causing a cell to fall out of phase with its neighbour. On the right-hand side a still from a simulation for TM = 15 min is shown, illustrating how this creates asynchrony of oscillations. The effect of cell division on anterior synchrony and frequency is shown in figures B and C, respectively, for TM=15 min after 1000 min. N=100 . (D) The effect on anterior synchrony when division is restricted to only occur posterior to x=xdiv , for TM=15 min. N=100 . (E) The effect on anterior synchrony after 1000 min when TM is varied. In each case, the total length of the cell cycle is maintained at a constant length, i.e., TM+TG=187.5 min. N=100 . To rule out trivial changes in synchrony and frequency, in all analysis here we restrict measurement to non-dividing cells, i.e., cells such that τ∈[0,TG) .

Acknowledgments
This image is the copyrighted work of the attributed author or publisher, and ZFIN has permission only to display this image to its users. Additional permissions should be obtained from the applicable author or publisher of the image. Full text @ Elife