IMAGE

Fig. 4

ID
ZDB-IMAGE-250430-176
Source
Figures for Hammond et al., 2025
Image
Figure Caption

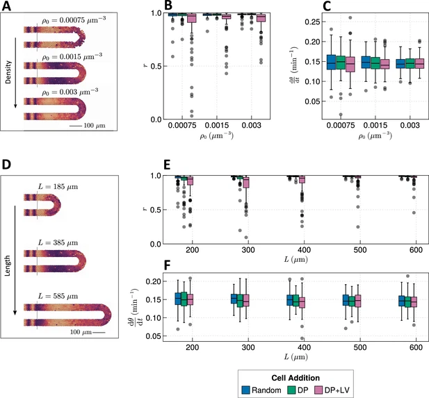
Fig. 4 Effect of tissue density and length. (A) Stills from exemplar simulations illustrating the impact of changes in tissue density ρ0 . (B) Anterior synchrony after 1000 min for changing tissue density ρ0 and varying position of cell ingression. N=100 simulations. (C) Anterior mean frequency after 1000 min for changing tissue density ρ0 and varying position of cell ingression. N=100 simulations. (D) Stills from exemplar simulations illustrating changes in tissue length. (E) Anterior synchrony after 1000 min for changing tissue length L and varying position of cell ingression. N=100 simulations. (F) Anterior mean frequency after 1000 min for changing tissue length L and varying position of cell ingression. N=100 simulations.

Acknowledgments
This image is the copyrighted work of the attributed author or publisher, and ZFIN has permission only to display this image to its users. Additional permissions should be obtained from the applicable author or publisher of the image. Full text @ Elife