IMAGE

Fig. 3

ID
ZDB-IMAGE-250428-63
Source
Figures for D'Aprile et al., 2025
Image
Figure Caption

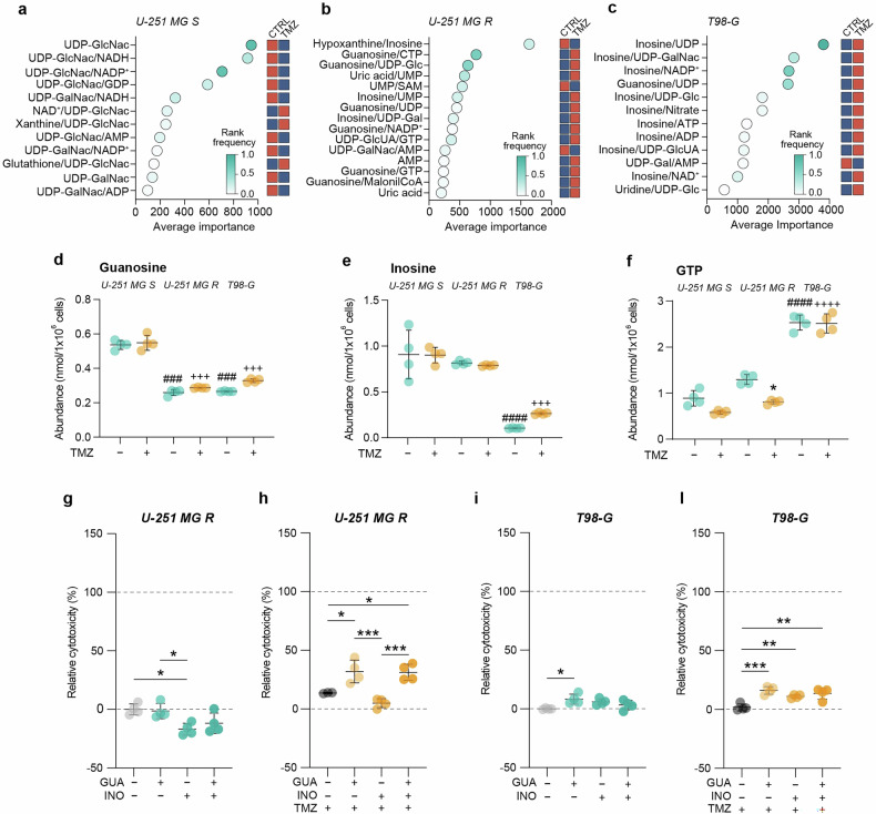
Fig. 3 Guanosine and inosine are involved in TMZ resistance.

ac Metabolite ratio analysis plots, representing ratios with higher average importance for U-251 MG S (a), U-251 MG R (b) and T98-G (c). Blue squares indicate lower levels or ratios between metabolites and red squares indicate higher levels or ratios between metabolites in CTRL vs TMZ. d Guanosine abundance (expressed as nmol/1 × 106 cells) in CTRL versus TMZ-treated cells for U-251 MG S, U-251 MG R and T98-G. e Inosine abundance (expressed as nmol/1 × 106 cells) in CTRL versus TMZ-treated cells for U-251 MG S, U-251 MG R and T98-G. f GTP abundance (expressed as nmol/1 × 106 cells) in CTRL versus TMZ-treated cells for U-251 MG S, U-251 MG R and T98-G. Data are shown via scattered dot plots as mean ± SD of n = 4 independent experiments. g LDH assay at 24 h on U-251 MG R, CTRL or treated with guanosine and/or inosine. h LDH assay at 24 h on U-251 MG R, treated with TMZ and/or guanosine/inosine. i LDH assay at 24 h on T98-G, CTRL or treated with guanosine and/or inosine. l LDH assay at 24 h on T98-G, treated with TMZ and/or guanosine/inosine. Data are shown via scattered dot plots as mean ± SD of n ≥ 3 independent experiments. *p-value < 0.05; **p-value < 0.01; ***p-value < 0.001 vs untreated or between groups; ###p-value < 0.001; ####p-value < 0.0001 vs untreated U-251 MG S; +++p-value < 0.001; ++++p-value < 0.0001 vs TMZ treated U-251 MG S. CTRL control, GUA guanosine, INO inosine, TMZ temozolomide.

Acknowledgments
This image is the copyrighted work of the attributed author or publisher, and ZFIN has permission only to display this image to its users. Additional permissions should be obtained from the applicable author or publisher of the image. Full text @ Cell Death Dis.