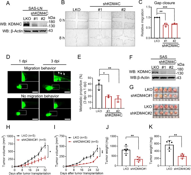
KDM4C promotes cell migration and is crucial for tumor growth in HNSCC. A Generation of KDM4C-knockdown (KDM4C-KD) SAS-LN cells. Cells were infected with lentivirus carrying control pLKO.1 (LKO), or shKDM4C constructs (#1 or #2), followed by puromycin selection. KDM4C expression was analyzed by Western blot. Actin was used as the internal control. B Wound healing assay of LKO and KDM4C-KD SAS-LN cells. C Quantification of the wound closure area from (B). D Zebrafish xenotransplantation assay of LKO and KDM4C-KD SAS-LN cells. Representative fluorescence images of a zebrafish embryo displaying cell migration (upper, LKO) or no migration (lower, shKDM4C#1) at post-injection (dpi). Scale bar, 1 mm. E Quantification of cell migration in zebrafish xenograft from (D). Each data point represents the percentage of embryos exhibiting tumor cell migration at 3 dpi in one of three independent biological experiments. The total number of embryos analyzed per group is as follows: LKO (n = 33), shKDM4C#1 (n = 30), shKDM4C#2 (n = 32). F Generation of KDM4C-KD SAS cells. KDM4C expression was analyzed by Western blot. Actin was used as the internal control. G Examination of LKO and KDM4C-KD SAS cells (1×106 cells) xenografted in BALB/cAnN.Cg-Foxn1nu/Croner mice. H, I Measurements of tumor volume were recorded twice a week. J, K Measurements of tumor weight were recorded at the sacrificed endpoint. Data in (C, E) are represented as individual points and mean, and data in (H, I) are mean ± SEM. P-values are determined by two-sided Student’s t-test (J, K), one-way ANOVA with Tukey’s multiple comparisons test (C, E), or two-way ANOVA with Tukey’s multiple comparisons test (H, I). *P < 0.05, **P < 0.01, ***P < 0.001, ns not significant
Acknowledgments
This image is the copyrighted work of the attributed author or publisher, and
ZFIN has permission only to display this image to its users.
Additional permissions should be obtained from the applicable author or publisher of the image.
Full text @ Cell. Mol. Life Sci.
Your Input Welcome
Thank you for submitting comments. Your input has been emailed to ZFIN curators who may contact you if
additional information is required.
Oops. Something went wrong. Please try again later.