IMAGE

Fig. 2

ID
ZDB-IMAGE-250421-116
Source
Figures for Zheng et al., 2025
Image
Figure Caption

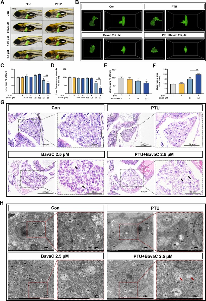
Fig. 2 Effect of PTU combined with BavaC on the morphology, pathological structure and ultrastructure of zebrafish livers: (A): Zebrafish liver, 2D morphology. (B): Zebrafish liver, 3D morphology. (C): Zebrafish liver area statistics (n = 15). (D): Zebrafish liver fluorescence intensity statistics (n = 15). (E): Zebrafish liver volume statistics (n = 15). (F): Zebrafish liver vesicle area statistics (n = 5). (G): HE-stained pathological tissue sections; black arrows indicate vacuoles. (H): Ultrastructural electron microscopy images of the nucleus (N), mitochondria (M), rough endoplasmic reticulum (RER), lysosome (Ly) and autolysosome (ASS); red arrows indicate diseased mitochondria. *p < 0.05 vs. Con, * *p < 0.01 vs. Con, ##p < 0.01 vs. BavaC 2.5 μM.

Acknowledgments
This image is the copyrighted work of the attributed author or publisher, and ZFIN has permission only to display this image to its users. Additional permissions should be obtained from the applicable author or publisher of the image. Full text @ Ecotoxicol. Environ. Saf.