IMAGE

Fig. 4

ID
ZDB-IMAGE-250221-57
Source
Figures for Fowle-Grider et al., 2024
Image
Figure Caption

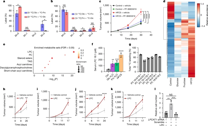
Fig. 4 Organismal metabolism of fructose drives tumour growth.a,b, The isotopologue distribution for lactate from CaSki xenografts after introduction of 1:1 [U-13C]glucose:12C-fructose or 1:1 [U-13C]fructose:12C-glucose through direct intratumoural injection (n = 3 for each tracer) (a) or oral gavage (n = 4 for each tracer). 12C-fructose (12C-Frc) and 12C-glucose (12C-Glc) indicates unlabelled fructose and glucose, respectively (b). c, Tumour outgrowth of E6/E7-expressing TC-1 subcutaneous tumours after administration of PF-06835919 (n = 6 each drug condition) or vehicle (n = 8 each vehicle condition) to mice on normal water (control) or 20% HFCS water. d, Heat map of significant serum lipids from C57BL/6 mice on normal water (n = 4), 10% glucose water (n = 4), 10% fructose water (n = 5) or 20% HFCS water (n = 6) for 6 weeks. e, Metabolite set enrichment analyses of mice on normal water (n = 4) or 20% HFCS water (n = 6). The significant lipid classes increased in the 20% HFCS condition are shown. f, Quantification of LPC 18:1 from the serum of mice under the same conditions as in d. g, Total 13C labelling, corrected for natural 13C abundance, of various PCs from E6/E7-expressing TC-1 subcutaneous tumours in mice (n = 4) on 5% [U-13C]fructose water for 120 h. h–k, Tumour outgrowth from mice bearing CaSki (h), TC-1 (i), E0771 (j), or C57BL/6 melanoma (k). Animals were administered 80 mg per kg LPC 18:1 (n = 7–8) or vehicle (n = 7). Mice bearing CaSki tumours were administered 80 mg per kg LPC extract from soybean (n = 13) or a vehicle injection (n = 12). l, Relative cell number after administering LPCAT1 siRNA or scrambled control siRNA with or without 25 μM LPC 18:1 as indicated (n = 4). Data in l are representative of two experiments. All other experiments were performed once. P values were determined using multiple unpaired t-tests (a and b), ordinary one-way ANOVA with Tukey’s multiple-comparisons test of AUC (c) or relative cell number (l), ordinary one-way ANOVA with Dunnett’s multiple-comparisons test (f) or two-way ANOVA with Šídák’s multiple-comparisons test (h–k). In d, only significant metabolites as determined by using a one-way ANOVA (FDR < 0.05) are shown. P < 0.05. Data are mean ± s.e.m. (c and h–k) and mean ± s.d. (a, b, f, g and l).

Acknowledgments
This image is the copyrighted work of the attributed author or publisher, and ZFIN has permission only to display this image to its users. Additional permissions should be obtained from the applicable author or publisher of the image. Full text @ Nature