IMAGE

Fig 6

ID
ZDB-IMAGE-250207-65
Source
Figures for Widziolek et al., 2025
Image
Figure Caption

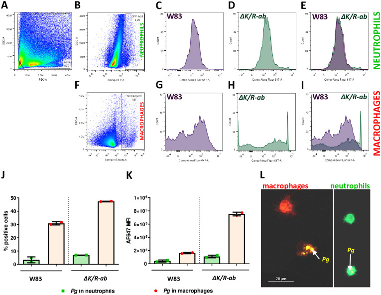
Fig 6 Flow cytometry analysis of phagocytosis of Pg W83 and ΔK/R-ab mutant by macrophages and neutrophils in zebrafish larvae.

Transgenic zebrafish larvae Tg(mpeg1:mCherry) x Tg(mpx:EGFP) were infected with AF647-SE-stained Pg W83 or ΔK/R-ab and flow cytometry analysis was performer 24 hpi. Gating strategy used for flow cytometry analysis from zebrafish larval homogenate (A). Gating strategy used to enumerate population of EGFP+ neutrophils (B-E) or mCherry+ macrophages (F-I) 24 hpi. Percentage of neutrophils or macrophages associated with bacteria (J). Mean fluorescence intensity of neutrophils and macrophages associated with bacteria (K). Representative confocal microscopy image of cells sorted from infected larvae (L). Red–macrophages, green—neutrophils, yellow- Pg. hpi–hours post infection.

Acknowledgments
This image is the copyrighted work of the attributed author or publisher, and ZFIN has permission only to display this image to its users. Additional permissions should be obtained from the applicable author or publisher of the image. Full text @ PLoS Pathog.