IMAGE

Fig 4

ID
ZDB-IMAGE-250207-63
Source
Figures for Widziolek et al., 2025
Image
Figure Caption

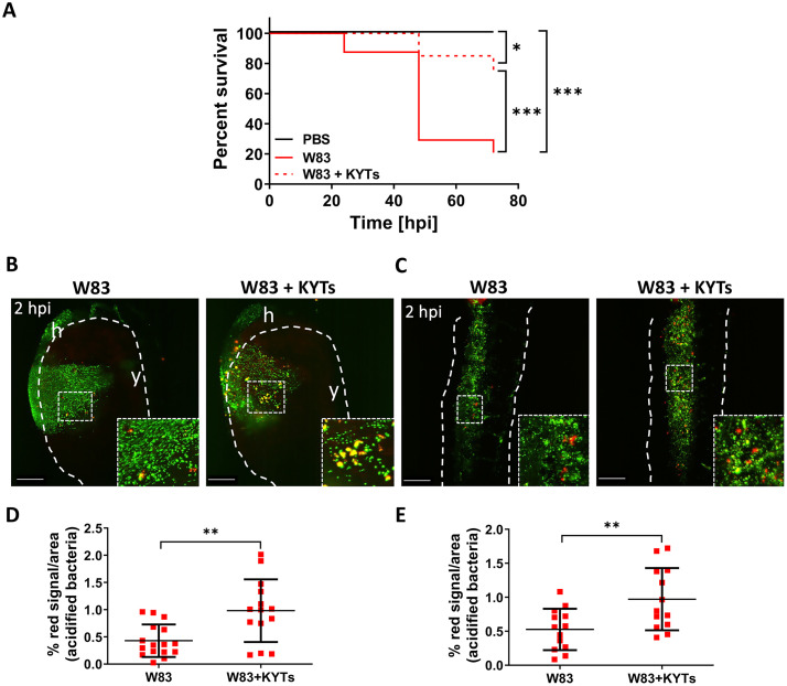
Fig 4 Inactivation of gingipains by KYT inhibitors increases larvae survival and increases phagocytosis of wild-type W83 Porphyromonas gingivalis (Pg).

(A) Kaplan-Meier survival plot of zebrafish larvae (30 hpf) infected with wild-type Pg W83 pre-treated or untreated with KYT inhibitors. Comparisons between survival curves were made using the log rank test. *p≤0.05,***p≤0.001; hpi- hours post infection. Real-time analysis of the acidification process during phagocytosis of the Pg W83 treated/untreated with KYT inhibitors in the yolk (B) and tail (C) regions 2 hpi. Pg were stained with fluorescein-SE (green) and pHrodo (red). White dashed lines indicate yolk or tail areas. Boxes show zoomed regions of the images. y-yolk, h-heart. Scale bar = 100 μm. Quantified data from the yolk (D) and the tail (E) regions. Data are presented as means ± SD. Each dot represents signal quantified from a single larva. Statistical significance was analysed by unpaired t-test with Welch’s correction. **p≤0.01.

Acknowledgments
This image is the copyrighted work of the attributed author or publisher, and ZFIN has permission only to display this image to its users. Additional permissions should be obtained from the applicable author or publisher of the image. Full text @ PLoS Pathog.