IMAGE

Fig. 7

ID
ZDB-IMAGE-250109-23
Source
Figures for Li et al., 2024
Image
Figure Caption

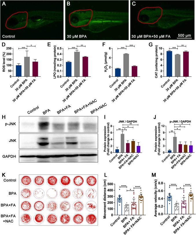
Fig. 7 The abnormal motor behavior in zebrafish larvae induced by BPA is alleviated by FA through the ROS/JNK pathway. (A-D) The levels of ROS were measured in zebrafish larvae at 120 hpf using a DCFH-DA fluorescent probe (10 μM). The red dotted regions indicate areas where the fluorescence intensity was statistically analyzed to determine ROS levels (n = 9). (E-G) The levels of LPO (nmol/mg protein), H2O2 (μmol/g), and CAT (units/mg protein) were also measured in zebrafish larvae at 5 dpf (n = 100). (H-J) The inhibitory effects of FA and NAC on the activation of JNK/p-JNK protein levels in zebrafish larvae at 5 dpf were observed (n = 50). BPA, 30 μM; FA, 50 μM; NAC, 5 μM. (K-M) FA and NAC were found to have a synergistic effect in rescuing abnormal motor behavior, movement distance, and average movement speed of zebrafish larvae at 5 dpf after exposure to BPA (n = 18). BPA, 30 μM; FA, 50 μM; NAC, 5 μM. The data are presented as mean ± standard error. Statistical significance was denoted as *P<0.05, **P<0.01, ***P<0.001, and ****P<0.0001.

Acknowledgments
This image is the copyrighted work of the attributed author or publisher, and ZFIN has permission only to display this image to its users. Additional permissions should be obtained from the applicable author or publisher of the image. Full text @ Ecotoxicol. Environ. Saf.