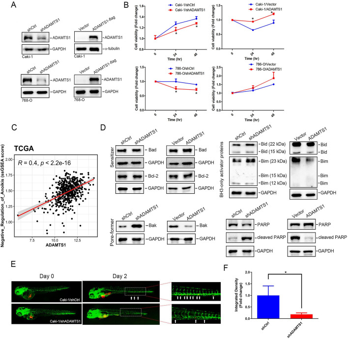
ADAMTS1 expression promotes anoikis resistance of renal cell carcinoma (RCC) via inhibiting Bid, Bim, and Bak. A A western blot analysis was conducted to assess ADAMTS1 expression in Caki-1 and 786-O cells following transduction with either ADAMTS1 short hairpin (sh)RNA (left) or an ADAMTS1-expressing vector (right). B Cell viability of suspended Caki-1 and 786-O cells was evaluated using a CCK8 assay at 24 and 48 h post-stable overexpression (right) or knockdown (left) of ADAMTS1. Data are presented as the mean ± SD of three independent experiments. * p < 0.05, compared with the control group. C Dot plot demonstrated the correlation between the single sample gene set enrichment analysis (ssGSEA) score of “negative regulation of anoikis” and ADAMTS1 expression in TCGA-KIRC patients. A Pearson correlation was performed to evaluate their association and significance. D Western blot analysis of intrinsic apoptosis-related proteins (Bad, Bcl-2, Bak, Bid, Bim, and PARP) in suspended Caki-1 cells manipulated with ADAMTS1. GAPDH served as a loading control. E and F Dissemination of RCC cells in zebrafish embryos. Caki-1 cells with ADAMTS1-knockdown were implanted into zebrafish embryos at 48 h post fertilization. Tumor cell dissemination was observed at 2 days post injection (dpi), with disseminated tumor foci indicated by white arrowheads on the trunk and end-tail (E). Integrated densities of Caki-1 metastatic tumor cells in the zebrafish trunk and end-tail at 2 dpi were quantified, with the mean value of the integrated density in the shCtl group set to onefold (F)
Acknowledgments
This image is the copyrighted work of the attributed author or publisher, and
ZFIN has permission only to display this image to its users.
Additional permissions should be obtained from the applicable author or publisher of the image.
Full text @ Cell Mol. Biol. Lett.
Your Input Welcome
Thank you for submitting comments. Your input has been emailed to ZFIN curators who may contact you if
additional information is required.
Oops. Something went wrong. Please try again later.