IMAGE

Fig. 8

ID
ZDB-IMAGE-240910-21
Source
Figures for Gu et al., 2024
Image
Figure Caption

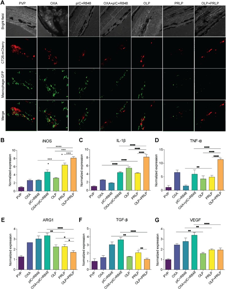
Fig. 8 Macrophages recruitment and cytokine release in zebrafish xenografts. A. Representative images of CT26 (in red) and macrophages (in green) in zebrafish xenografts at 5 dpi. B. Quantitative qPCR analysis for iNOS of zebrafish xenograft at 5 dpi. C. Quantitative qPCR analysis for IL-1β of zebrafish xenograft at 5 dpi. D. Quantitative qPCR analysis for TNF-α of zebrafish xenograft at 5 dpi. E. Quantitative qPCR analysis for ARG2 of zebrafish xenograft at 5 dpi. F. Quantitative qPCR analysis for TGF-β of zebrafish xenograft at 5 dpi. G. Quantitative qPCR analysis for VEGF of zebrafish xenograft at 5 dpi. (n = 3, results were shown in mean ± S.D., *, p < 0.05, **, p < 0.01, p < 0.01, ***, p < 0.001, ****, p < 0.0001). (For interpretation of the references to color in this figure legend, the reader is referred to the web version of this article.)

Acknowledgments
This image is the copyrighted work of the attributed author or publisher, and ZFIN has permission only to display this image to its users. Additional permissions should be obtained from the applicable author or publisher of the image. Full text @ J. Control Release