IMAGE

Fig. 7

ID
ZDB-IMAGE-240910-20
Source
Figures for Gu et al., 2024
Image
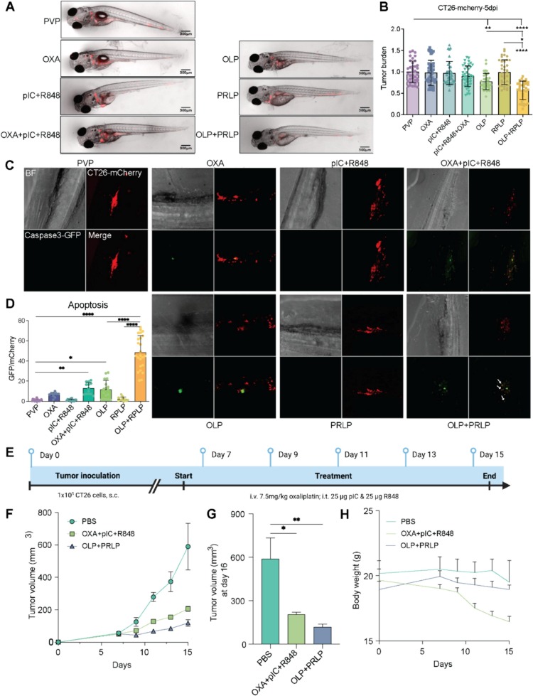
Figure Caption

Fig. 7 Efficiency of different formulations in CT26 cancer models in vivo. A. Representative fluorescent images of CT26 tumor burden (red dots) in zebrafish embryos after different treatment. B The relative fluorescence intensity of CT26 tumor burden receiving different treatments at 5 dpi. C. Representative overlay apoptotic images (yellow dots) of embryos. D. Quantification of the number of apoptotic tumor cells. (Experiment was performed 3 times with a group size of 10 embryos.) E. Schedule of tumor cells injection and treatment on mice. F. The tumor growth curve of CT26 tumor-bearing mice after multiple treatments (n = 4). G. The tumor volume of CT26 tumor-bearing mice at day 16 after multiple treatments (n = 4). H. Average changes of mice body weight after multiple treatments (n = 4, results were shown in mean ± S.D., *, p < 0.05, **, p < 0.01). (For interpretation of the references to color in this figure legend, the reader is referred to the web version of this article.)

Acknowledgments
This image is the copyrighted work of the attributed author or publisher, and ZFIN has permission only to display this image to its users. Additional permissions should be obtained from the applicable author or publisher of the image. Full text @ J. Control Release