IMAGE

Fig. 6

ID
ZDB-IMAGE-240910-19
Source
Figures for Gu et al., 2024
Image
Figure Caption

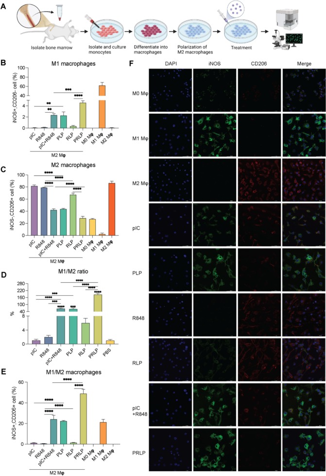
Fig. 6 Macrophage re-polarization in vitro. A. Schematic illustration of treatment on BMDM. B. The total number of M1 macrophages (iNOS+CD206−) post treatment. C. The total number of M2 macrophages (iNOS−CD206+) post treatment. D. M1/M2 ratio of BMDM post treatment. E. The total number of M1/M2 macrophages (iNOS+CD206+) post treatment. F. Confocal photos of BMDM post treatment. (Scale bar = 40 μm). (n = 3, results were shown in mean ± S.D., *, p < 0.05, **, p < 0.01, ***, p < 0.001, ****, p < 0.0001).

Acknowledgments
This image is the copyrighted work of the attributed author or publisher, and ZFIN has permission only to display this image to its users. Additional permissions should be obtained from the applicable author or publisher of the image. Full text @ J. Control Release