IMAGE

Fig. 7

ID
ZDB-IMAGE-240621-85
Source
Figures for Wang et al., 2024
Image
Figure Caption

Fig. 7

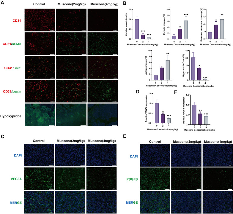
Muscone suppresses tumor angiogenesis. A, B Immunofluorescence (IF) images of tumor stained for CD31, αSMA, collagen IV (Col4), lectin, and hypoxyprobe in MDA-MB-231 xenograft tumors; Scale bar of CD31, αSMA, collagen IV (Col4) and lectin, 100 µm, scale bar of hypoxyprobe, 500 µm. Branching index, pericyte coverage, basement membrane coverage, lectin perfusion and hypoxic areas were recorded via Fiji, and quantitative data are provided as mean ± SEM. CF IF pictures of VEGFA and PDGFB in MDA-MB-231 xenograft tumors; Scale bar, 100 μm. Representative staining images and quantification. Data provided as mean ± SEM. n = 5 mice per cohort. *P < 0.05, **P < 0.01, and ***P < 0.001

Acknowledgments
This image is the copyrighted work of the attributed author or publisher, and ZFIN has permission only to display this image to its users. Additional permissions should be obtained from the applicable author or publisher of the image. Full text @ Cancer Cell Int.