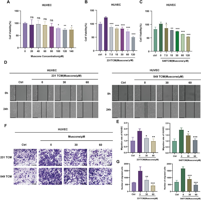
Muscone suppresses TCM-induced HUVECs proliferation and migration in cellular models. A The muscone-based regulation of HUVECs viability, as assessed via CCK-8 assays. B, C Influence of TCM-exposed MDA-MB-231 and BT-549 cells pretreated with muscone on HUVECs viability, as detected via CCK-8 assays. D, E Scratch wound assay of HUVEC cells treated with TCM from tumor cells pretreated with muscone; Scale bar, 1000 µm. F, G The influence of TCM from cells pretreated with muscone on HUVECs cell migration, as detected via Transwell cell migration assays. Typical representation (F) and quantification of migrated HUVECs quantity (G). Scale bar: 1250 µm. Data is shown as mean ± SEM. n = 3. *P < 0.05, **P < 0.01, and ***P < 0.001 vs TCM from untreated cells
Acknowledgments
This image is the copyrighted work of the attributed author or publisher, and
ZFIN has permission only to display this image to its users.
Additional permissions should be obtained from the applicable author or publisher of the image.
Full text @ Cancer Cell Int.
Your Input Welcome
Thank you for submitting comments. Your input has been emailed to ZFIN curators who may contact you if
additional information is required.
Oops. Something went wrong. Please try again later.