IMAGE

Fig. 4

ID
ZDB-IMAGE-240620-47
Source
Figures for Gauthier et al., 2024
Image
Figure Caption

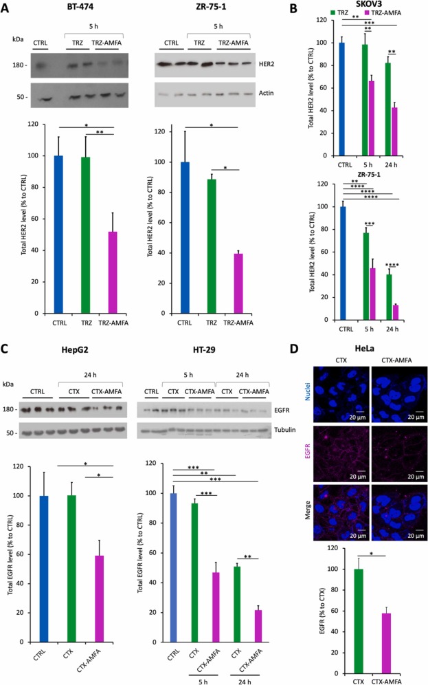
Fig. 4 Degradation of HER2 and EGFR proteins. (A) HER2 degradation analysis in BT-474 and ZR-75–1 cells at 5 h by Western blot. Cells were treated with 5 nM TRZ or TRZ-AMFA for 5 h (n=2) and analyzed by Western blot. (B) HER2 degradation at 5 h and 24 h in SKOV3 and ZR-75–1 cells. Cells were treated with 5 nM TRZ or TRZ-AMFA for 5 h or 24 h and HER2 levels were determined by ELISA (n=2). (C) EGFR degradation in HepG2 (left) or HT-29 cells (right). Cells were treated with 10 nM CTX or CTX-AMFA for 5 h or 24 h. One representative experiment out of two is shown. For Fig. A-C, membrane receptor levels were quantified and expressed as the percentage ± SEM of total HER2 or EGFR levels in control cells, accordingly. (D) EGFR membrane detection by confocal microscopy. HeLa cells were treated with 10 nM CTX or CTX-AMFA for 24 h and EGFR was detected with an anti-EGFR antibody together with a secondary antibody coupled with AlexaFluor647®. Microscopy was performed on living cells and EGFR quantification is presented as the mean fluorescence ± SEM of antibody per cell determined in 40 cells. Statistical analysis was performed with Tukey’s multiple comparison test and Student’s t-test:* p value < 0.05; ** p value < 0.01; *** p value < 0.001; **** p value < 0.0001.

Acknowledgments
This image is the copyrighted work of the attributed author or publisher, and ZFIN has permission only to display this image to its users. Additional permissions should be obtained from the applicable author or publisher of the image. Full text @ Biomed. Pharmacother.